深圳市住房公积金怎么提取不了呢,深圳公积金100%租房提取政策延期!

就在今天深圳公积金提取发布了最新消息
正式公布政策延期!
详细内容我们一起来看看
公积金1%租房提取
政策延期
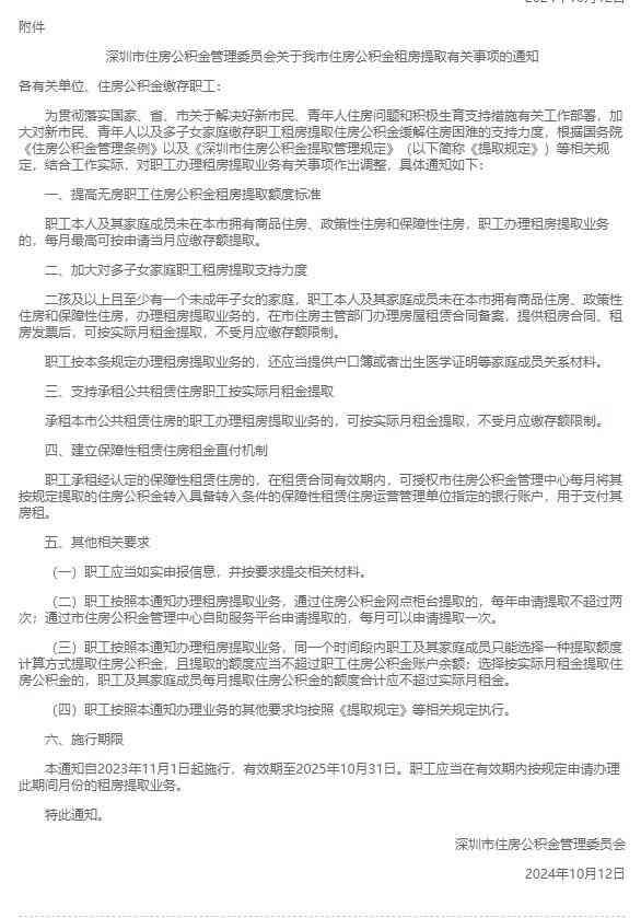
图源:深圳市住建局
✅延期时间:有效期延续至2025年10月31日
✅提取政策详情:
1️⃣无房职工可按月应缴存额1%提取:
职工本人及其家庭成员未在本市拥有商品住房、政策性住房和保障性住房,职工申请办理租房提取业务的,每月最高可按申请当月应缴存额提取。
2️⃣多子女家庭可按实际月租金提取
二孩及以上且至少有一个未成年子女的家庭,职工本人及其家庭成员未在本市拥有商品住房、政策性住房和保障性住房,办理租房提取业务的,在市住房主管部门办理房屋租赁合同备案,提供租房合同、租房发票后, 可按实际月租金提取,不受月应缴存额限制。
3️⃣承租公共租赁住房职工可按实际月租金提取
4️⃣构建保障性租赁住房租金直付支持机制
信息深圳市住房和建设局
本文链接:http://sywcj.cn/bx/14016.html
版权声明:本文内容由互联网用户自行发布,该文观点仅代表作者本人。本站仅提供信息存储空间服务,不拥有所有权,不承担相关法律责任。如发现本站有涉嫌抄袭侵权/违法违规的内容, 请联系qq:1442716096举报,一经查实,本站将立刻删除。
