学平险怎么报销(学平险报销比例达64%!附理赔注意事项)
今天收到了女儿学平险的理赔短信。女儿这次支原体肺炎住院,实际花费2360元,城乡居民医保统筹后个人实际支付大约1500元。现在学平险给报销954元。所以个人实际支付不到550块钱!
就小病来说,我觉得这个自付比例真的已经很少了。昨天学校报名,我看到家长们都交了学平险,对免疫力相对较低的小学生来说,这个几十块钱的学平险真是很香啊!
大一点的孩子们也不用纠结,因为保费实在是很低呀!学校是个最容易传播病毒的地方,孩子们喜欢运动,跑跳时也容易出意外,有了这个学平险,家长们真的要安心很多。
有很多从没理赔过的家长,可能会以为学平险理赔很麻烦,实际上只要在出院时跟医院沟通好,医院会帮你把资料准备齐全,家长只需把资料送到你所购买的保险公司就可以了。
这里要注意的是,每个学校所投保的公司会有不同。我就曾闹过一个笑话,孩子上小学后,我把理赔资料提交到了幼儿园时投保的保险公司,导致多跑了许多弯路。
每个学校都有指定的理赔专员,这个可以找学校老师查询到。
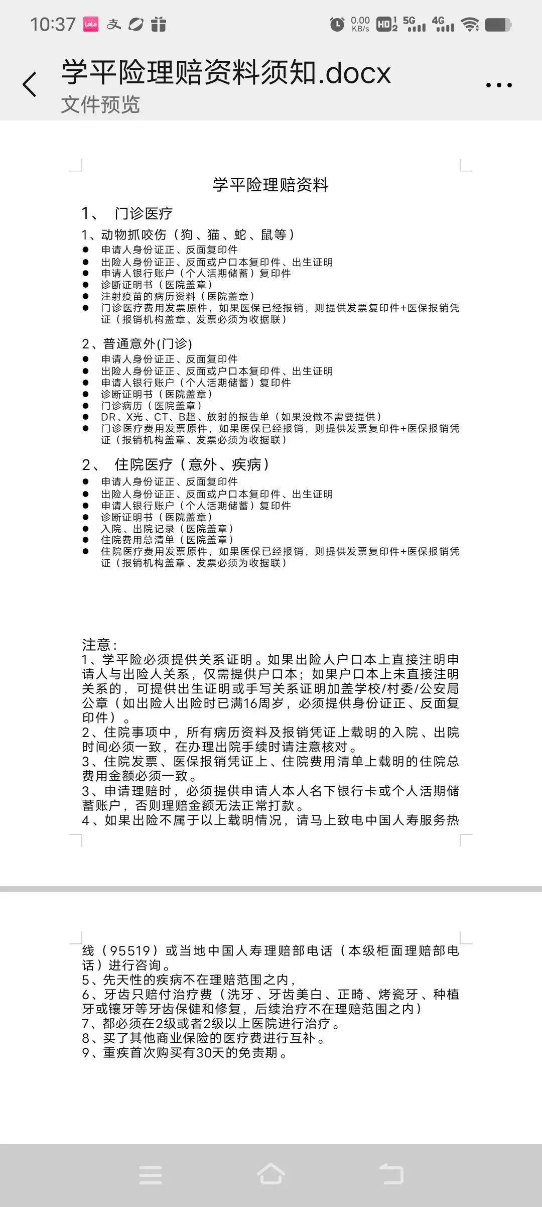
下面这张截图,是我收藏的理赔所需要的资料,有不理解的朋友可以留言询问我,我一定尽力回答。
本文链接:http://sywcj.cn/bx/8929.html
版权声明:本文内容由互联网用户自行发布,该文观点仅代表作者本人。本站仅提供信息存储空间服务,不拥有所有权,不承担相关法律责任。如发现本站有涉嫌抄袭侵权/违法违规的内容, 请联系qq:1442716096举报,一经查实,本站将立刻删除。
