收到银行开的贷款利息发票如何做凭证入账,银行回单入账=罚款加滞纳金,用回单还有错啦?
先看一个案例:
内蒙一家企业,因为没有取得银行手续费发票,而被税局稽查发现认定为“以其他方式替代发票使用”情形,被处罚款了。通过这个案例,让我们一起看看银行手续费和贷款利息发票的相关问题:
银行手续费和利息支出入账,以回单作为原始凭证可以吗?
有人说,我们一直都是回单入账啊,当然可以啦!
其实是不可以的。我们可以这样理解:银行回单仅仅作为银行的收费业务的扣费通知或扣费凭证,我们可以把扣费的银行回单视同收据,会计人员都知道,公司对外付费以后是要取得收据的,但是收据并不能作为税前扣除凭证(因为收据不是符合税法规定的合法票据)。这样理解,是不是很清晰了,所有的贷款扣息回单、手续费回单必须取得相应发票,是所得税的税前扣除的唯一合法凭证。
银行手续费和贷款利息支出,需要取得发票么?
看看税务局是怎么答复的:

结论很明显了:企业支付给银行的手续费或者贷款利息支出,要为其索要发票,而发票的品名和金额都不得更改。
基于实质重于形式,企业的确支付了手续费或者贷款利息,有银行流水和相关合同佐证,不要发票也不可以么?
实质重于形式不假,对于会计核算而言没有任何问题,但是对于税法,在金税三期下,以票管税,已经深入人心,没有发票,只凭回单入账,这是不符合税法规范,也不符合金税三期管税的核心精神,所以在汇算清缴时,因为票据不合规,成为一项税会差异,只能作为纳税调整项进行纳税调增处理。
没有及时取得发票税前列支了会有什么结果?(未取得发票就入账的后果)
结果简单粗暴,那就是“罚款+滞纳金”。
这个就是开篇所说的例子,另外也有一篇关于《以其他凭证代替发票入账,风险有几多?》的文章,这篇文章在网上可以搜索到,上个截图吧,这是一个关于“公司与税务稽查就处罚主体对象是否正确“的问题。直接上结论,如果出现“以其他凭证代替发票入账”的情形,税局对其进行处罚时,适用于买卖双方。
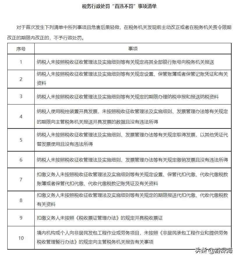
当然,税局也有温柔的一面。税局公布了一项“首违不罚”的事项清单,其中包含以其他凭证代替发票入账且没有违法所得的情形。现在税务总局坚持在促进纳税人、扣缴义务人依法纳税,提高纳税人遵从度的同时,不断优化税务执法方式,有效运用说服教育、约谈提醒等非强制性的方式,既体现法律的刚性,又体现柔性执法的温度。

银行不给我发票怎么办?
这是实操问题了,目前银行开票确实麻烦,不同的银行对开票事项处理方式还不一样,有的是需要办理开票业务;有的需要在柜台登记;有的可以在网银发起;有的需要提供银行回单换取发票,总之企业银行账户多的话,会非常麻烦。但是麻烦不是理由,发票该要的还得要,不然税局的处罚时可不嫌麻烦。
看看《发票管理办法》的相关规定吧。
企业取得的利息收入需要给银行开票吗?
这一点,税法是明确规定,银行利息收入属于不征税收入,企业不需要向银行开发票。
企业收到的手续费发票和利息发票都可以作为进项税抵扣么?
银行手续费支出,作为银行的一项直接收费金融服务,是可以要求银行开具专用发票的,可以按规定抵扣进项税;但是,利息支出项目,按照目前税法规定,只能取得普通发票,不可以抵扣的。
这就是关于银行手续费和利息发票的全部内容了。看似不是什么大事,但是关乎是否依法纳税,希望小伙伴们工作中多多留意,希望这个资料对您有帮助,喜欢的小伙伴点赞、收藏、加个关注哦!你的支持是我不懈奋斗的动力,谢谢你的支持!我是游深海。
本文链接:http://sywcj.cn/dk/16841.html
版权声明:本文内容由互联网用户自行发布,该文观点仅代表作者本人。本站仅提供信息存储空间服务,不拥有所有权,不承担相关法律责任。如发现本站有涉嫌抄袭侵权/违法违规的内容, 请联系qq:1442716096举报,一经查实,本站将立刻删除。
