房贷提前结清需要违约金吗(提前还房贷划算不?多个银行收高额违约金)
“省了很多利息,跑赢大多数理财产品”,近日,白领林小姐刚刚提前还了一笔房贷,在她看来,眼下经济形势不明朗,当手有余钱,又无更好的理财渠道时,提前还房贷无疑成为了好的选择。
其实,像林小姐这样提前还贷的“按揭族”不少,有些人为了提前还贷,还向银行交了一笔不菲的违约金。那么,针对越来越多的提前还贷族,哪些银行不收违约金?哪些银行收取违约金,其收取标准又是怎么样的?可不可以免交违约金?南都·奥一新闻记者团队进行了测评。
图源南都图库
LPR不断下调,高位上车者想提前还贷
近日,新一期贷款市场报价利率(LPR)出炉,3个月内,二度下调,1年期LPR为3.65%,相较上个月下降5基点;5年期以上LPR为4.3%,相较上个月下降了15个基点。这也意味着,最新首套房贷利率可低至4.10%。紧接着,广州多家银行也跟随LPR新报价下调房贷利率,目前首套房贷利率大多为4.3%至4.5%,二套房贷利率则普遍为4.9%。
无疑,这对于正准备买房的人来说是利好消息,但与此同时,也有不少高位上车者在纠结自己要不要提前还贷?
刚完成提前还贷的林小姐就告诉记者,如今身边不少手里有闲钱的朋友都选择提前还贷,“省了很多利息,跑赢市面理财产品”。
业内人士指出,如果是公积金贷款,利率较低,提前还款与否意义不大,但是若贷款利率较高、手上又有余钱的话,在没有更好理财选择的情况下,提前还贷不失为好选择。
不过,林小姐也透露了在提前还贷过程中的困扰:“今年年中就想提前还贷,工商银行让我们排到九月,想还都还不了。去年还付了6500元的违约金,真的好贵”。
诚如林小姐所言,有些银行对于用户提前还贷并不积极。排队困难、违约金高,也成为不少还贷用户的痛点。“有些银行可能会收一些违约金,然后就给你拖着,基本都是拖,能拖就拖。反正我知道的提前还贷,基本就是内部人员有些关系的。之前我遇到有些客户,想要提前还贷被告知要等三个月,时间到了,又让再等两个月。”天河区的一名房产中介说。
对于这位中介的说法,某银行经理毛先生也作了证实:“银行肯定是不太希望太多这种情况的,特别是近一两年,资金整体还是供大于求的,收回来意味着要寻找优质客户再贷出去。但是,如果客户要提前结清,银行也只能按合同要求执行,可能会收取违约金,但是应该不会说什么额度有限等理由来拒绝。顶多是做一下挽留,比如审批时间比较久,这个过程中就可以对客户做二次营销或者挽留”。
南都·奥一新闻记者刘婕摄
提前还贷违约金收费标准不一
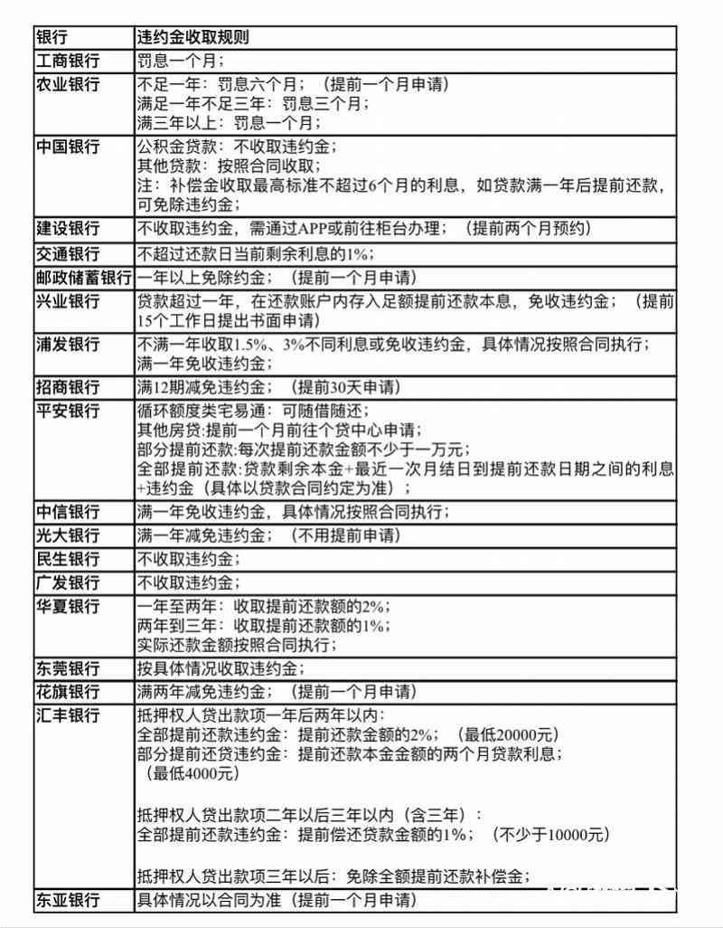
近日,南都·奥一新闻记者团队,调查了广州房贷市场上18家银行针对客户提前还贷的违约金收取情况。调查发现,各家银行在提前还贷的规则制定以及违约金的收取上标准不一。今年8月初,交通银行发布了一则有关提前还贷收取违约金的公告,其中称提前还款按照1%收取补偿金。引发不少网友批评,“为什么我想还钱还要为此赔钱?”上文提到的林小姐坦言,“如果再给我机会,我不会选择向工商银行贷款了,(提前还款)违约金好高。”
有的银行违约金确实很高,如汇丰银行某员工告诉记者,今年8月8日之前签署的房贷合同,一年后两年以内,全部提前还款违约金为提前还款金额的2%,最低两万元;部分提前还贷,违约金为提前还款本金金额的两个月贷款利息,最低四千元;提前还款时间为抵押权人贷出款项二年以后三年以内(含三年),全额提前还款补偿金为提前偿还贷款金额的1%,但最低不少于一万元;提前还款时间在抵押权人贷出款项三年以后的,免除全额提前还款补偿金。
工商银行某经理告诉记者,目前工商银行提前还贷一般罚息一个月;交通银行部分分行会收取提前还款的补偿金,金额不超过还款日当前剩余利息的1%;农业银行则公告,住房贷款不足一年的罚息,6个月,需提前一个月申请可提前还贷,满足一年不足三年的罚息3个月,满三年以上的罚息1个月;东莞银行也明确表示会收取违约金。
有不少银行在还贷满一定期限后,可免收违约金。如邮储银行一年以后可免除违约金,提前还款要提前一个月申请;招商银行满12期减免违约金,提前还款要提前30天申请;光大银行同样满一年可减免违约金,提前还贷不用提前申请;花旗银行放款满两年后没有违约金,提前一月申请即可;兴业银行贷款超过一年,提前15个工作日提出书面申请,同时在还款账户内存入足额提前还款本息的,也可免收违约金。
中国银行工作人员还告诉记者,公积金贷款不收取违约金,其他按照合同来收取,补偿金收取最高标准不超过6个月的利息。如果贷款满一年后提前还款,可免除违约金。
三家银行明确不收取提前还贷违约金
记者了解到,也有的银行则明确表示不收取违约金。如建设银行不收取违约金,只需要通过APP或者前往柜台提前两个月左右预约即可。与此相同,广发银行以及民生银行也表示不收取违约金。
还有不少业内人士提醒,提前还贷的益处也视情况而定,若等额本息还款已经过还款周期的一半,或者等额本金还款期数已过三分之一、四分之一,那么大部分利息已经偿还,接下来还款就是在还本金,提前还贷也就不是很划算了。
另外,值得一提的是,在提前还贷的实际操作过程中,用户也可向银行申请豁免违约金。今年选择提前还贷的李小姐便告诉记者,自己通过手写申请,表明需要房屋置换后,银行便为其免除了千元的违约金。
19家银行目前提前还贷违约金收取情况/表格制作吴昊珏
本文链接:http://sywcj.cn/dk/7436.html
版权声明:本文内容由互联网用户自行发布,该文观点仅代表作者本人。本站仅提供信息存储空间服务,不拥有所有权,不承担相关法律责任。如发现本站有涉嫌抄袭侵权/违法违规的内容, 请联系qq:1442716096举报,一经查实,本站将立刻删除。
