私募基金分类一览表最新(私募股权投资基金最全解析!看这一篇就够了)
目录
- - - - -
1. 私募股权投资基金概述
2. 私募股权投资基金参与主体
3. 私募股权投资基金的分类
4. 私募股权投资基金组织架构
(一)私募股权投资基金的界定
股权投资基金是主要投资于私人股权的投资基金,全称为“私人股权投资基金”,其中私人股权是指非公开发行和交易的股权,包括未上市企业和上市企业非公开发行和交易的普通股、可转换为普通股的优先股、可转换为普通股的债券。
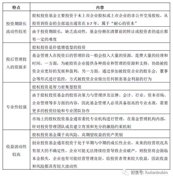
在目前的几类私募基金中,私募股权投资基金和私募证券投资基金较为容易混淆,私募证券投资基金是以非公开募集的方式募集资金投资于公开交易的证券,相较于私募证券投资基金,私募股权投资基金具有如下特点:
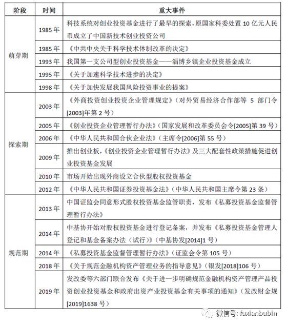
(二)私募股权投资基金在我国的发展历史
私募股权投资基金是主要以早中期创业企业为主要投资对象的投资行为,而私募股权投资(PE)主要以发展成熟期的非上市企业及上市企业非公开发行股份为主要投资对象的并购投资等其他以非公开交易股权资产为投资标的的投资行为。私募股权投资(PE)及风险/创业投资(VC),截至2019年12月底,中基协存续登记私募股权、创业投资基金管理人14882家,存续备案私募股权投资基金28490家,创业投资基金7978家,管理基金规模合计达9.74万亿元(其中私募股权投资基金8.59万亿元,创业投资基金1.15万亿元)。
(三)股权投资基金运作基本模式
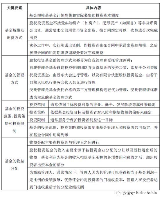
股权投资基金运作流程是其实现资本增值的全过程,其生命周期四个阶段分别为募集、投资、管理和退出。其具体内容如下表所示:
(四)股权投资基金运作的关键要素


(一)私募股权投资基金当事人
基金当事人即为合同当事人,基金投资者将资金投资到基金里面,委托基金管理人进行管理,因此基金投资者和基金管理人是股权投资基金的必然当事人,如果基金财产委托托管人进行管理,则托管人也是基金当事人之一。基金管理人和基金托管人一起,是基金投资者的共同受托人,投资者,基金管理人和基金托管人形成如下图关系:
1、基金投资者
基金投资者是基金份额持有人,即股权投资基金的出资人,是基金财产的所有者,可以按照其持有的基金份额享有收益和承担风险。在我国,私募基金的投资者必须是具备相应的风险识别能力和风险承担能力的投资者。从目前市场上看,私募股权投资基金的投资者主要包括政府引导基金,企业年金,社会保障基金,主权财富基金,社会公益基金,金融机构,母基金,工商企业和个人投资者。股权投资基金投资者享有的权利主要包括八个方面,一是分享基金财产收益,二是参与分配清算后的剩余基金财产,三是依法转让或申请赎回其持有的基金份额,四是按照规定要求召开基金投资者会议,五是对基金投资者会议审议事项行使表决权,六是查阅或复制公开披露的基金信息资料,七是对基金管理人和基金市场服务机构损害其合法权益的行为依法提起诉讼,八是基金合同约定的其他权利。
2、基金管理人
基金管理人是股权投资基金产品的募集者和管理人,在基金运作中具有核心作用。基金管理人的主要职责是按照基金合同的约定,负责基金财产的投资运作,控制基金的投资风险,为基金投资者争取最大的投资收益。基金管理人在基金运作中具有核心作用,基金产品的设计,基金份额的销售与备案,基金财产的管理等,可以由基金管理人自行承担,也可以委托市场服务机构承担。基金管理人的具体职责包括以下几个方面,一是拟定和实施投资方案,并对被投资企业进行投资后管理;二是基金参与制定被投资企业发展战略,为被投资企业提供增值服务;三是定期或不定期向基金投资者披露基金运营运作等方面的信息;四是定期编制并向投资者呈报基金的财务报告。
3、基金托管人
基金托管人一方面对基金财产进行保管,另一方面对基金管理人进行监督,法律法规规定公募基金采取强制托管,而私募基金不需要强制托管,所以私募基金既可以自己管理基金财产,也可托管给第三方机构。在私募基金中,基金托管人不是必然当事人。如果聘请第三方作为独立的基金托管人,可以防止管理人将基金财产挪作他用,保证基金财产的安全;而且可以监督基金管理人的投资运作,有利于保护投资者的合法权益不受损害;此外还能对基金财产进行汇集符合和净值计算,有利于防范、减少基金会计核算中的差错,保证信息的真实性和准确性。基金托管人应履行如下职责:一是安全保管基金财产;二是按照规定开设基金资金账户;三是对同一基金管理人所托管的不同基金的资金分别设置账户,确保各基金资金账户的独立;四是将托管资金与基金托管机构自有财产严格隔离;五是保存基金托管业务活动的记录、账册、报表和其他相关文件;六是按照相关法律法规的规定和托管协议的约定,根据基金管理人的指令,及时办理清单,交割事宜;七是按照相关法律规定,监督基金管理人的资金运作;八是定期向基金管理人出具资产托管报告。
(二)股权投资基金市场服务机构
股权投资基金的市场服务机构主要包括基金财产保管机构、基金销售机构、基金份额登记机构、律师事务所、会计师事务所等。
1、基金财产保管机构
私募股权投资基金通常由基金管理人和基金投资者约定是否进行托管,如果不托管,为保障基金财产安全,基金管理人会聘请基金财产保管机构。在选择托管的情况下,基金管理人和基金托管人对投资者同时承担双重托管责任,在选择基金财产保管机构的情况下,基金财产保管机构是基金管理人的代理人,对基金财产承担保管责任。
2、基金销售机构
股权投资基金的募集可以分为自行募集和委托募集,自行募集的,基金管理人自己直接募集资金并进行管理,委托募集的,基金管理人委托第三个机构进行募集资金,被委托方就是基金销售机构。常见的基金销售机构主要包括商业银行、证券公司、期货公司、保险机构、证券投资咨询机构、独立基金销售机构等。基金销售机构的服务内容是为基金管理人提供推介基金、发售基金份额、办理基金份额认缴、退出等服务。服务过程中,基金销售机构应当及时完整的向潜在的基金投资者提供基金管理人的基金募集材料;向投资人充分揭示投资风险,并根据投资人的风险承担能力销售不同风险等级的基金产品;不得隐瞒任何重要信息;不得对基金募集材料中的信息作出误导性陈述。
3、基金份额登记机构
基金份额的登记,可以由基金管理人自行办理,也可由基金管理人委托第三方服务机构即基金份额登记机构代为办理,基金份额登记机构负责保管资金账户(保管不同投资者的资金账户),主要服务是提供基金份额的登记、过户、保管和结算等服务,具体内容包括建立并管理投资者的基金账户、负责基金份额的登记及资金结算、基金交易确认、代理发放红利、建立并保管投资者名册。
4、律师事务所
股权投资基金在各个阶段都会涉及诸多法律,律所的服务范围涵盖募投管退四个环节,其中在募集和设立阶段,律所主要负责协助基金管理人设计基金的组织形式及内容结构;根据基金管理人与基金投资者的商务安排,起草相关的基金法律文件;在基金管理人委托的范围内,对基金投资者的资质进行审核;协助完成基金管理人登记和基金备案工作,并根据需要出具相应的法律意见书。在投资及投资后管理阶段,就基金的投资领域、投资方向的限制向基金管理人提供咨询服务;在初步确定拟投资企业后,律师按照基金管理人的委托,勤勉审慎的对拟投资企业进行法律尽调,提交法律尽调报告或法律意见书,协助基金管理人分析投资涉及的法律问题和风险;协助基金管理人起草或审阅与基金投资者有关的法律文件;根据投资法律文件的约定,保护基金在拟投资企业中的合法权益。在项目退出阶段,研究基金投资的退出结构和方式;根据不同退出方式的相关法律规定,起草相关法律文件,参与谈判;协助基金管理人最大限度的获取合法投资收益。在清算阶段,按照法律规定和基金合同的约定,协助确定清算主体;协助清算主体制定清算方案;协助实施清算方案,包括通知债权人、确定基金财产、分配基金财产等;对清算人出具的清算报告进行合规性审核。
5、会计师事务所
会计师事务所是接受基金管理人委托的提供相关专业服务的第三方机构,包括审计、财务和税务尽职调查,财务会计咨询、税务咨询、内部控制咨询和估值等。提供审计服务的会计师事务所应当按照审计准则和职业道德规范的要求,并按照与基金或基金管理人签订的协议,对基金或基金管理人的财务报表进行审计;基金投资者可以参与选择承办基金审计业务的审计机构;基金管理人应将基金的审计机构的委任情况及时告知投资者;审计机构开展审计工作应严格遵守审计准则和职业道德规范。
(一)创业投资基金和并购投资基金
根据企业的发展阶段(创建、发展、重组等)的不同,股权投资基金包括创业投资基金和并购基金。二者之间差异主要集中在如下几个方面:
相较而言,并购机构在收购中通常采取更高的杠杆率,因此并购基金主要是杠杆收购基金,杠杆收购基金的投资方式,资金比例,资金来源都较为明确,其中,投资方式是杠杆收购基金对目标企业进行投资时,通常是收购方用少量的自有资金结合大规模的外部资金来收购目标企业。在资金比例上,收购方的自有资金和外部资金的比例,通常取决于目标公司所能产生的现金流,外部资金的融资成本和资本结构风险这三个要素。在资金来源上,主要有普通股(即股权资本,由收购方提供,目标公司规模大时可联合投资)、夹层资本(收益和风险介于银行贷款和股权资本中间的资本形态,一般采取优先股和垃圾债券的形式,可以负有转股权)、高级债(由银行提供并购贷款,包括循环贷款和定期贷款)。
(二)VC基金和PE基金
根据中基协制定的《有关私募投资基金“基金类型”和“产品类型”的说明》,创业投资基金是指主要向处于创业各阶段的未上市成长性企业(新三板挂牌企业视为未上市企业)进行股权投资的基金,私募股权投资基金是指投资包括未上市企业和上市企业非公开发行和交易的普通股(含上市公司定向增发、大宗交易和协议转让等),可转换为普通股的优先股和可转换债等私募基金,该说明主要是从投资阶段对VC/PE基金进行界定。国内的私募股权投资(PE)和创业投资(VC)之间的界限比较模糊,存在混同。一方面,国内对PE/VC基金所定义的区分标准为投资阶段,但不同企业所处的发展阶段本身就比较难以被区分,PE基金和VC基金投资存在一定的重合,另一方面,PE/VC基金的管理人为同一大类,即私募股权/创业投资基金人,登记为该管理类型的管理人既可以发行VC基金,也可以发行PE基金,并且在私募股权/创业投资基金管理人在填报基金备案类型时,无需提交具体证明材料,管理人对此的自由裁量权比较大。
虽然私募股权/创业投资基金人仅作为管理人机构类型的一种类型,但在申请私募基金备案时,一支基金仅能选择备案为一种基金类型,即必须明确该基金为私募股权投资基金还是创业投资基金。
《有关私募投资基金“基金类型”和“产品类型”的说明》对于PE/VC基金这两个大类存在界限模糊之处,但在细分定义层面,已明确规定以下基金属于PE基金,即并购基金(主要对处于重建期企业的存量股权展开收购的私募股权投资基金)、房地产基金(从事一级房地产项目开发的私募基金,包括采用夹层方式进行投资的房地产基金)、基础设施基金(是指投资于基础设施项目的私募基金,包括采用夹层方式进行投资的基础设置基金)以及上市定增基金(主要投资于上市公司定向增发的私募股权投资基金)。
(三)人民币基金和外币基金
按照基金性质分类,股权投资基金可以分为人民币基金和外币基金。
人民币股权投资基金是依据中国法律,在中国境内设立的主要以人民币对中国境内非公开发行交易股权进行投资的股权投资基金,可以分为内资人民币股权投资基金和外资人民币股权投资基金。其中,内资人民币股权投资基金是由中国国籍自然人或根据中国法律注册成立的公司、企业、其他经济组织根据中国法律在中国境内发起设立的主要以人民币对中国境内非公开交易股权进行投资的股权投资基金;外资人民币股权投资基金是由外国投资者(外国公司、企业和其他经济组织或个人)或外国投资者与根据中国法律注册成立的公司、企业或其他经济组织依据中国法律在中国境内发起设立的主要以人民币对中国境内非公开交易股权进行投资的股权投资基金。
外币股权投资基金是依据中国境外的相关法律,在中国境外成立,主要以外币对中国境内非公开交易股权进行投资的股权投资基金。外币股权投资基金通常采用两头在外的方式,即不在中国境内以基金名义注册法人实体,其经营实体注册在境外;在投资过程中,受资对象一般为境外特殊目的公司,在境外完成项目的投资退出。
(四)股权投资母基金
股权投资母基金是以股权投资基金为主要投资对象的基金,即基金中的基金。股权投资母基金通过集合多个投资者资金,形成集合投资计划,再投资于多个股权投资基金,具体结构如下图所示:
1、私募股权投资母基金类型
股权投资母基金的业务主要包括一级投资、二级投资和直接投资。
一是一级投资。一级投资是母基金在股权投资基金募集时对基金进行投资,是母基金的本源业务。在投资基金时,需对基金进行逐项考察,具体考察内容应包括基金的投资理念(含投资阶段、单笔投资规模、投资行业、目标公司特点、投资方式等)、市场(股权投资基金市场环境、市场定位、竞争对手分析)、管理团队(团队历史、团队组织结构、管理层、和谐度、工作量、团队变更等)、之前基金业绩(业绩整体分析、按照行业分析、阶段分析、退出途径分析、损失案例分析等)、投资流程(项目挖掘、尽职调查、投资决策等)、基金条款(期限、规模、管理人投资、管理费、业绩报酬等)、主观分析(独特性、卖点、需要关注的问题等)。
二是二级投资。二级投资是母基金在股权投资基金募集设立完成后,对存续基金或其投资组合公司进行投资。根据投资标的的不同,母基金的二级投资业务可以分为购买存续基金份额及后续出资额,购买基金持有的投资组合公司的股权两种类型。此类投资业务比例不断增长,原因主要有三个方面,一是因为价格折扣,股权投资基金一般采用私募形式,缺乏流动性,故二级投资一般都有价格折扣,其投资收益往往比一级投资业务更高;二是加速投资回收。母基金投资的存续期的股权投资基金,缩短了投资等待期,假设一只股权投资基金实现收益完全退出需要5-7年,母基金投资存续期的基金可以缩短投资期限;三是投资于已知的资产组合,在一级投资业务中,母基金投资的是未知资产组合的基金;在二级投资业务中,存续基金已经开始投资,母基金能够知道股权投资基金的资产组合。
三是直接投资。直接投资是母基金直接对非公开发行和交易的企业股权进行投资。母基金可与所投基金联合投资,股权投资基金负责管理投资工作,母基金扮演跟投角色。在直接投资中,母基金可在股权投资基金所投项目中挑选最优质、与其现有投资组合最匹配的项目。
2、股权投资母基金的风险收益和成本
就风险而言,母基金通过分散投资降低了风险,投资于单只股权投资基金,容易出现极高和极低收益率,母基金通过分散投资可以降低出现上述情况的可能性;在收益上,母基金因为能够投资于较为优质的股权投资基金,所以母基金的收益率通常比创业投资基金和并购基金的平均收益率更高;而母基金的风险比单只股权投资基金风险要低,因此其经过风险调整后的收益更高。在成本方面,股权投资母基金管理人要向投资者收取管理费和业绩报酬,因此相比直接投资股权投资基金,投资者需额外承担管理费和业绩报酬的双重成本。
(五)政府引导基金
从《关于创业投资引导基金规范设立与运作的指导意见》(国办发[2008]116号)、《政府投资基金暂行管理办法》(财预[2015]210号)及《政府出资产业投资基金管理暂行办法》(发改财金规[2016]2800号)等文件对创业投资引导基金、政府投资基金、政府出资产业投资基金等相关概念的定义和政策背景说明来看,虽然随着国家政策导向的调整,政府引导基金的投资范围在逐步扩大,但政府引导基金的内涵仍一以贯之,即有政府出资,通过引导社会资本,扶持相关领域发展,且形式为创业投资基金或股权投资基金。所以政府引导基金是由政府设立并按照市场化方式运作,主要是通过投资于创业投资基金,达到支持创业投资基金发展的目的,是一类特殊的母基金。其主要是发挥财政资金的引导和聚集放大作用,引导民间投资等社会资本投入,增加创业投资资本的供给,克服单纯通过市场配置创业投资资本的市场失灵问题。
政府引导基金对于创业投资基金的支持方式包括参股、融资担保和跟进投资。其中参股是政府引导基金通过参股吸引社会资本共同发起设立创业投资企业;融资担保是政府引导基金对历史信用记录良好的创业投资基金提供融资担保,支持其通过债权融资的方式增加投资能力;跟进投资则是产业导向或区域导向较强的政府引导基金,通过跟进投资,支持创业投资基金发展并引导其投资方向。
大部分政府引导基金的处置都来源于国家或地方政府财政,其中有的政府引导基金由政府财政单独出资设立,有的是有国有企业出资设立,有的则有政府财政或国有企业与政策性金融机构或社会资本合作设立。政府引导基金的常见组织形式主要是有限合伙企业,国家、省、地市、区县各级政府均有权设立相应层级的政府引导基金。由于政府引导基金的政府背景和引导使命,其对接受其接受资金的子基金往往有若干不同于一般母基金或其他机构投资者的非市场化要求,这些要求多来自于适用于政府引导基金的管理规定。如在投资地域方面,除国家级政府引导基金外,由地方财政主导的政府引导基金大都要求接受其资金的子基金在当地落地,且通常对其有在当地返投的要求;在投资策略方面,政府引导基金会要求接受其资金的子基金在投资领域、投资方式、投资限制等方面均符合其管理办法的要求,甚至会要求子基金的投资决策委员会席位;在收益分配方面,由于政府引导基金的国家出资人背景,政府通常不能接受非现金分配的方式,且由于政府引导基金在从子基金取得收益分配后,会在一定期限内将一定金额上缴国库,因此就上缴国库部分,政府引导基金通常无法按照市场惯例在子基金亏损的情况下再从国库调拨回其收益部分返还子基金,政府引导基金同场还有特定情况下的豁免出资违约责任,增加信息披露内容等特殊要求。政府引导产业投资基金为了增强其引导作用,会有一些向子基金其他合伙人让利的措施。
四、私募股权投资基金组织架构
不同的组织形式决定了基金的不同运作特点,基金的决策程序和税收情况也会因此受到影响,因此投资者和管理人的风险和收益等都会有所差异,根据组织形式的不同,私募股权投资基金可以分为单纯型组织架构和复合型组织架构,其中,单纯型组织架构包括公司型基金、合伙型基金和信托(契约型)基金。复合型组织架构则包括公司+有限合伙、公司+信托、信托+有限合伙、公司+信托+有限合伙等多种形式
(一)单纯型组织架构
1、公司型私募基金
公司型基金是投资者通过出资形成一个公司法人实体,可以自行或委托专业基金管理人进行基金管理,其基本架构如下:
在内部决策上,投资者出资成为公司股东,公司需依法设立董事会(执行董事)、股东大会(股东会)以及监事会(监事),通过公司章程对公司内部组织结构设立、监管权限、利益分配划分作出规定。公司型基金的最高权力机构是股东大会(股东会),在公司型基金中投资者权利较大,可以通过参与董事会直接参与基金的运营决策,或者在股东大会(股东会)层面对交由决策的重大事项或重大投资进行决策。由公司内部的基金管理运营团队进行投资管理时,通常是在董事会之下设投资决策委员会,其成员一般由董事会委派;聘请外部管理机构进行投资运营管理时,董事会决定外部管理机构的选择并起监督职能,监督投资的合法、合规、风险控制和收益实现。在新的全球性“董事与经理分权”框架下,具体的项目投资决策等经营层面的决策也可通过公司章程约定,由经理班子或者第三方管理机构行使,只有涉及保护投资者权益的重大决策才必须由董事会之类的机构作出。
在收益分配上,先税后分,即按年度缴纳公司所得税之后,按照公司章程中关于利润分配的条款进行分配,收益分配的时间安排灵活性相对较低;同时,公司型基金的税后利润分配,如严格按照《公司法》,需在亏损弥补(如适用)和提取公积金(如适用)之后,分配顺序的灵活性也相较低。在税负上,主要是增值税和所得税,其中,增值税上,在股权投资业务中,项目股息、分红收入属于股息红利所得,不属于增值税征税范围;项目退出收人如果是通过并购或回购等非上市股权转让方式退出的,也不属于增值税征税范围;若项目上市后通过二级市场退出,则需按税务机关的要求,计缴增值税。所得税上,在基金层面,根据税法的相关规定,公司型基金从符合条件的境内被投企业取得的股息红利所得,无需缴纳企业所得税;股权转让所得,按照基金企业的所得税税率,缴纳企业所得税。 公司型基金的投资者作为公司股东从公司型基金获得的分配是公司税后利润的分配。对于公司型投资者来说,以股息红利形式获得分配时,根据现行税法的相关规定,不需再缴纳所得税,故不存在双重征税; 对于自然人投资者来说,需就分配缴纳股息红利所得税并由基金代扣代缴,因而需承担双重征税(公司所得税与个人所得税)。
相较于合伙企业和契约结构,公司型基金的历史最为悠久,法律环境更为健全,组织机构更为完整,管理系统更为规范,可以有效的降低运作风险,而且作为独立的企业法人,可以通过借款筹集资金。
2、有限合伙型私募基金
有限合伙型股权投资基金是投资者依据《合伙企业法》成立有限合伙企业,采用有限合伙企业形式的股权投资基金,不具有独立的法人实体地位,其基本组织架构如下图所示:
在内部决策上,基金的投资者以有限合伙人的身份存在,汇集股权投资所需的大部分资金,以其认缴的出资额为限对合伙企业债务承担责任,对外不可以代表合伙企业,仅在法律和监管约定的适当范围内参与的合伙企业事务可不被视为执行合伙事务。普通合伙人对合伙企业的债务承担无限连带责任,合伙企业投资与资产处置的最终决策权应由普通合伙人作出。合伙人会议是指由全体合伙人组成的、合伙企业合伙人的议事程序。在实务中,合伙协议中会对合伙人会议的召开条件、程序、职能或权力以及表决方式进行明确,合伙人会议并不对合伙企业的投资业务进行决策和管理。
在收益分配上,先分后税,即合伙企业的生产经营所得和其他所得由合伙人按照国家有关税收规定分别缴纳所得税,在基金层面不缴纳所得税。在实务中,合伙型基金的收益分配原则、时点和顺序可在更大自由度内进行适应性安排。具体的税负承担,主要包括增值税和所得税,其中,增值税方面,合伙企业层面的项目股息、分红收入属于股息红利所得,不属于增值税征税范围;项目退出收人如果是通过并购或回购等非上市股权转让方式退出的,也不属于增值税征税范围;若项目上市后通过二级市场退出,则需按税务监管机关的要求计缴增值税。普通合伙人或基金管理人作为收取管理费及业绩报酬的主体时,需按照适用税率计缴增值税和相关附加税费。所得税方面,根据《合伙企业法》等相关规定,合伙企业生产经营所得和其他所得采取“先分后税”的原则。合伙企业合伙人是自然人的,缴纳个人所得税;合伙人是法人和其他组织的,缴纳企业所得税。合伙型基金的投资者作为有限合伙人,收人主要为两类:股息红利和股权转让所得。如果有限合伙人为自然人,两类收入均按照投资者个人的“生产、经营所得”,适用5%~35%的超额累进税率,计缴个人所得税;如果有限合伙人为公司,两类收人均作为企业所得税应税收人,计缴企业所得税。在实务中,有限合伙型基金通常根据税法的相关规定,由基金代扣代缴自然人投资者的个人所得税。合伙型基金的普通合伙人通常情况下为公司法人,如果普通合伙人同时担任基金管理人,其收人大致包括两类:按投资额分得股息红利和股权转让所得、基金的管理费和业绩报酬,按照现行税务机关的规定,均应作为企业所得税应税收入,计缴企业所得税。如果普通合伙人本身为有限合伙企业,则同样按照“先分后税”的原则,在合伙制普通合伙人层面不缴纳企业所得税,需再往下一层由每一位合伙人作为纳税义务人。
3、契约型私募基金
契约型私募基金是通过订立信托企业的形式设立的股权投资基金不具有独立的法人实体地位,信托(契约)型基金的参与主体主要为基金投资者(必然当事人)、基金管理人(必然当事人)和基金托管人(非必然当事人),其基本组织架构如下图所示:
在内部决策上,基金合同当事人遵循平等自愿、诚实信用、公平原则订立基金合同,以契约方式订明当事人的权利和义务。在契约框架下,投资者通常作为“委托人”,把财产“委托”给基金管理人管理后,由基金管理人全权负责经营和运作,通常不设置类似合伙型基金常见的投资咨询委员会或顾问委员会,即使有设置,投资者也往往不参与其人员构成,契约型基金的决策权归属基金管理人。
在收益分配上,均可通过契约约定,但在实务中相关约定同样需参照现行行业监管和业务指引的要求。在税负方面,《证券投资基金法》第八条规定,基金财产投资的相关税收,由基金份额持有人承担,基金管理人或者其他扣缴义务人按照国家有关税收征收的规定代扣代缴,但进行股权投资业务的契约型股权投资基金的税收政策有待进一步明确。《信托法》及相关部门规章中并没有涉及信托产品的税收处理问题,税务机构目前也尚未出台关于信托税收的统一规定。实务中,信托计划、资管计划以及契约型基金通常均不作为课税主体,也无代扣代缴个税的法定义务,由投资者自行缴纳相应税收。由于相关税收政策可能最终明确,并与现行的实际操作产生影响,中国证券投资基金业协会要求私募基金管理人需通过私募投资基金风险揭示书等,对契约型基金的税收风险进行提示。
另外,需要说明的是,契约型私募基金需要托管,对于合伙型、公司型基金原则上建议托管,尚无强制要求。
(二)复合型组织架构
1、公司+有限合伙企业运作模式
公司+有限合伙企业的组织架构中,有限合伙是主体架构,主要是依据《合伙企业法》、《创业投资企业管理暂行办法》以及相关的配套法规设立。投资人作为合伙人参与投资,依法享有合伙企业财产权。运行上,有限合伙制企业直接由担任普通合伙人的基金管理公司进行资产管理和运作企业事务。
2、公司+契约型基金运作模式
在这一模式中,契约型基金是主体架构,契约模式往往采用信托计划产品的方式,因为主体架构是契约型,所以必须要有托管机构。
3、契约型+有限合伙企业基金运作形式
整体而言,私募股权基金在金融市场上已经成为了十分重要的力量,其给公司带来的不仅仅是资本,还在一定程度上对公司的成长和发展产生直接的影响。私募股权基金不仅可以促进多层次资本市场的发展,还可以可以为股票市场培育优质企业,是未来经济发展的中枢力量之一。
本文链接:http://sywcj.cn/jj/4742.html
版权声明:本文内容由互联网用户自行发布,该文观点仅代表作者本人。本站仅提供信息存储空间服务,不拥有所有权,不承担相关法律责任。如发现本站有涉嫌抄袭侵权/违法违规的内容, 请联系qq:1442716096举报,一经查实,本站将立刻删除。
