买基金怎么开户(基金开户及购买流程)
了解基金的基础知识后,就可以下载一个基金销售APP进入实战环节了。不想多下载一个APP的话,可以直接使用支付宝(基金)或微信(理财通)购买。不会选基金也没关系,可以先抄大V的作业或者购买货币基金熟悉一下场子。
首次使用某个基金销售APP,在购买前需要经过:下载、登录注册、基金开户、风险测评等前置环节;非首次使用该APP购买基金,这些环节基本都可以省掉。
图表1 基金开户及购买流程
销售机构为每一个基金投资者开立基金交易账户,记录投资人通过该销售机构买卖基金份额的变动及结余情况。
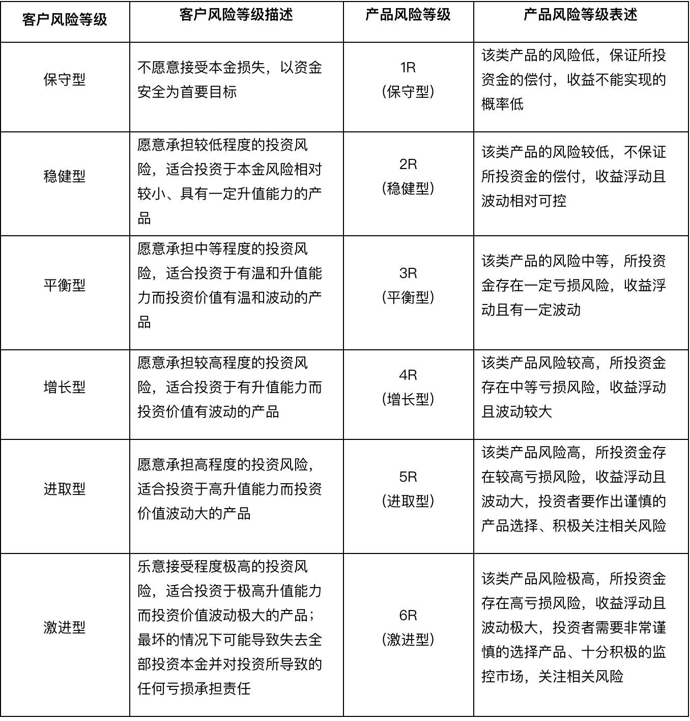
根据监管要求的风险匹配原则,销售机构只能向投资者销售产品风险等级等于或低于其风险承受能力等级的基金产品,因此需要对投资者的风险承受能力进行测评。测评结果的有效期是一年,期间客户可以随时主动重新测评,期满后销售机构强制客户重新测评。
图表 2 客户风险等级VS产品风险等级
举例,假如您的风险测评结果是增长型,则只能购买4R(含)以下的基金产品,不能购买超过4R的产品,如果哪个机构让你买了,OMG,举报它,举报它,举报它。
如需转载,请注明出处「三个篮子」
本文链接:http://sywcj.cn/jj/5720.html
版权声明:本文内容由互联网用户自行发布,该文观点仅代表作者本人。本站仅提供信息存储空间服务,不拥有所有权,不承担相关法律责任。如发现本站有涉嫌抄袭侵权/违法违规的内容, 请联系qq:1442716096举报,一经查实,本站将立刻删除。
