信用卡提现手续费,部分服务收费减免!近期,多家银行调整信用卡服务价格,进一步完善容差服务机制
每经记者:赵景致 每经编辑:马子卿
近日,信用卡行业的用卡服务迎来了新变化。10月30日,六大行集体发布公告,宣布在已有政策基础上,进一步推出惠企利民措施,加大减费让利力度,提升服务质效。目前,已有部分银行调整了信用卡相关服务,包括完善信用卡容差服务机制、建立信用卡普卡和金卡年费补刷机制等。
今日,记者注意到,中国银行发布公告,再次对信用卡服务进行减费让利,其中包括转账转出手续费、信用卡换卡、补发卡手续费等多项费用的限时减免。
图片中国银行网站
从行业来看,目前存续卡量已经出现了负增长,多家银行信用卡消费额也出现不同程度下降,行业进入精耕细作时代,未来如何进行深耕存量将是一大挑战。
多家银行调整信用卡服务价格,进一步完善容差服务机制
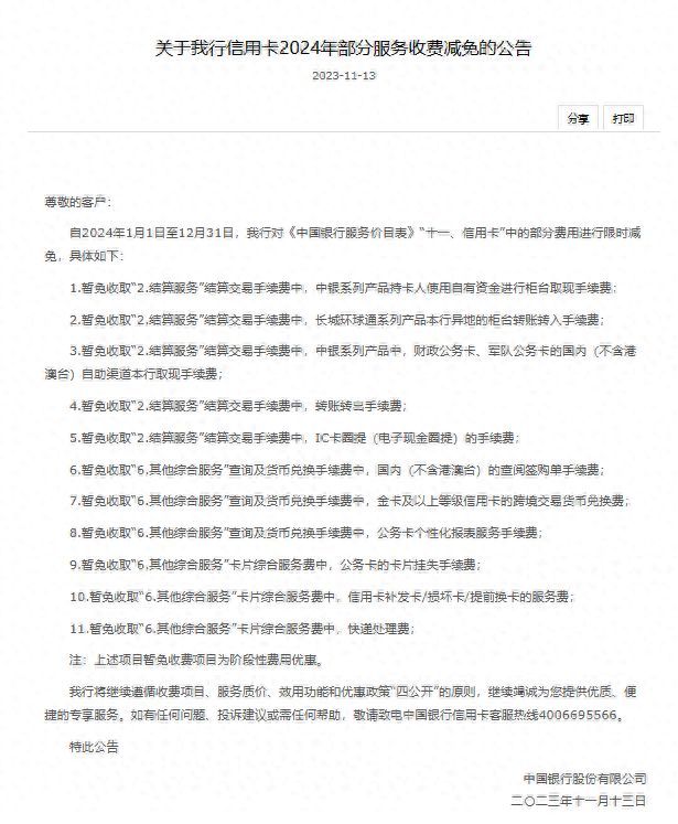
今日,中国银行发布《关于我行信用卡2024年部分服务收费减免的公告》,对部分信用卡服务费进行减免。减免项目包括中银系列产品持卡人使用自有资金进行柜台取现手续费、转账转出手续费、信用卡补发卡/损坏卡/提前换卡的服务费等,共计11项。中国银行表示,本次部分费用减免为阶段性费用优惠,时间为2024年1月1日至12月31日。
记者注意到,10月30日,中国银行便公告称综合提升信用卡服务质效,将在11月底前提升容差服务限额至1元。
事实上,包括中国银行在内,近日已有部分国内银行公告称调整信用卡服务。主要包括为持卡人持续提供免费的信用卡交易提醒及余额变动通知服务,免收持卡人转出信用卡溢缴款至境内本人本行账户手续费,建立信用卡普卡和金卡年费补刷机制,建立信用卡容时、容差服务机制,综合提升信用卡服务质效等。
如在信用卡容差服务方面,多家大行发布公告称,在提供3天还款宽期限的基础上,进一步完善信用卡容差服务机制。而所谓的“容差服务”,便是指如持卡人当期发生不足额还款,且在到期还款日后账户中未清偿部分小于或等于一定金额时,应当视同持卡人全额还款。
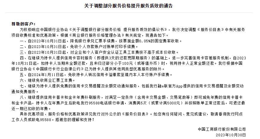
图片工商银行网站
除了中国银行外,工商银行、建设银行也于10月30日发布公告称,自2023年10月31日起,如持卡人当期未全额还款,且未归还部分小于1元(或等值外币)时,视同持卡人正常全额还款。
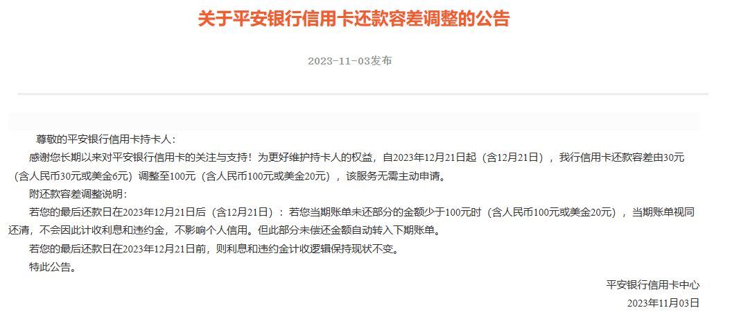
随后部分股份行也进行了跟进,如11月3日,平安银行发布关于信用卡还款容差调整的公告,称自今年12月21日起,该行信用卡还款容差由30元(含人民币30元或美金6元)调整至1元(含人民币1元或美金20元),且该服务无需主动申请。
图片平安银行网站
据悉,今年十月,中国银行业协会发布《关于调整银行部分服务价格提升服务质效的倡议书》(以下简称《倡议书》),以进一步引导银行业支持实体经济发展,提升人民群众金融消费体验。其中便鼓励各信用卡发卡行,适时调整服务价格,为消费者提供更加灵活的金融服务供给。
易观分析金融行业高级咨询顾问苏筱芮表示,《倡议书》为银行减费提供了更加具体的参考方向,同时也存在一定的灵活调整空间,能够方便银行机构根据自身的具体业务情况“因地制宜”。
值得注意的是,在提升信用卡服务质效方面,目前部分银行尚未跟进调整。苏筱芮指出,银行暂未行动可能有多方面因素,比如有的机构此前已经存在容时、容差等服务机制,是否有必要更新仍在探讨当中,再比如全盘提升质效将牵扯从产品到运营到风控的各个环节,需要跨部门协调,难以在短期内一蹴而就。
专家:如何提升用户的体验与粘性,是未来信用卡业务的核心竞争力
信用卡作为联通客户、商户、银行的重要支付方式,是商业银行零售业务的“尖刀”部队,目前已经度过粗犷发展时期,步入精细化发展阶段。
而据岭南金融研究院数据,信用卡行业经历了2014-2017年高速增长时期。2018年之后规模增长趋缓,进入存量经营时期。截至2020年,信用卡行业整体余额规模为7.9万亿,年均增速由2017年的36.9%下降至2020年的4.2%。
图片《2021年中国区域性银行信用卡业务研究报告》
目前我国信用卡市场增长放缓、竞争加剧。从卡量来看,央行今年发布的《2023年第二季度支付体系运行总体情况》显示,截至2023年第二季度末,信用卡和借贷合一卡在用发卡数量7.86亿张,相较去年同期减少21万张。
光大银行金融市场部宏观研究员周茂华表示,信用卡数量回落主要受几方面因素影响。大的背景是我国银行卡业务整体逐步进入存量竞争时代;此外,近年来国内规范信用卡市场发展,部分机构清理“睡眠卡”、加强信用卡资金使用规范、近年来我国信用卡消费服务需求处于复苏阶段,影响增量等均对信用卡数量造成影响。
周茂华指出,银行传统营销获客成本在上升,银行如何提升信用卡用户的体验与粘性,是未来信用卡业务的核心竞争力。
为了满足消费者需求、提升信用卡服务,记者注意到,今年以来的银行信用卡活动多有跨界、紧跟热点潮流等方面的创新。如日前在瑞幸和茅台的联名“酱香拿铁”爆红后,多家银行信用卡借势营销,通过积分换购、折扣、定制礼品等活动进一步激活客户。此外,也有银行独家冠名演唱会等,实现跨界创新的金融服务。
“目前,信用卡行业发展从过去跑马圈地的高速发展阶段进入到了高质量发展阶段,规模增长减缓等是其中的必然趋势,也意味着信用卡业务需要根据最新市场形势开展针对化运营。”苏筱芮指出。
苏筱芮表示,在信用卡高质量发展阶段,一方面,银行需要洞察用户需求,从全局出发去审视用户的完整经历,挖掘用户体验需求,从中打造差异化竞争优势;另一方面,银行需要提升用户流量,挖掘用户价值。
而从用户旅程的角度看,提升用户流量,需改善整体用户体验,让用户对旅程的整体满意度提升。“无论线上还是线下,无论前端还是后台,只有真正把服务渗透到各个场景中,用户获得不断升级的体验,才能获取更多的用户流量。”苏筱芮指出。
每日经济新闻
本文链接:http://sywcj.cn/xy/13383.html
版权声明:本文内容由互联网用户自行发布,该文观点仅代表作者本人。本站仅提供信息存储空间服务,不拥有所有权,不承担相关法律责任。如发现本站有涉嫌抄袭侵权/违法违规的内容, 请联系qq:1442716096举报,一经查实,本站将立刻删除。
