信用卡还款最新政策消息(多家银行公告信用卡未还100元内视同全额还款)
最近几天时间很多银行都公布了最新信用卡政策,比如11月13日,中国银行就发布了2024年信用卡减免减费政策,这个政策主要对一些信用卡收费项目进行调整,比如暂免收取部分信用卡柜台取现手续费,柜台转账转入手续费、查阅账单手续费,挂失手续费,提前换卡服务费,快递处理费等等。
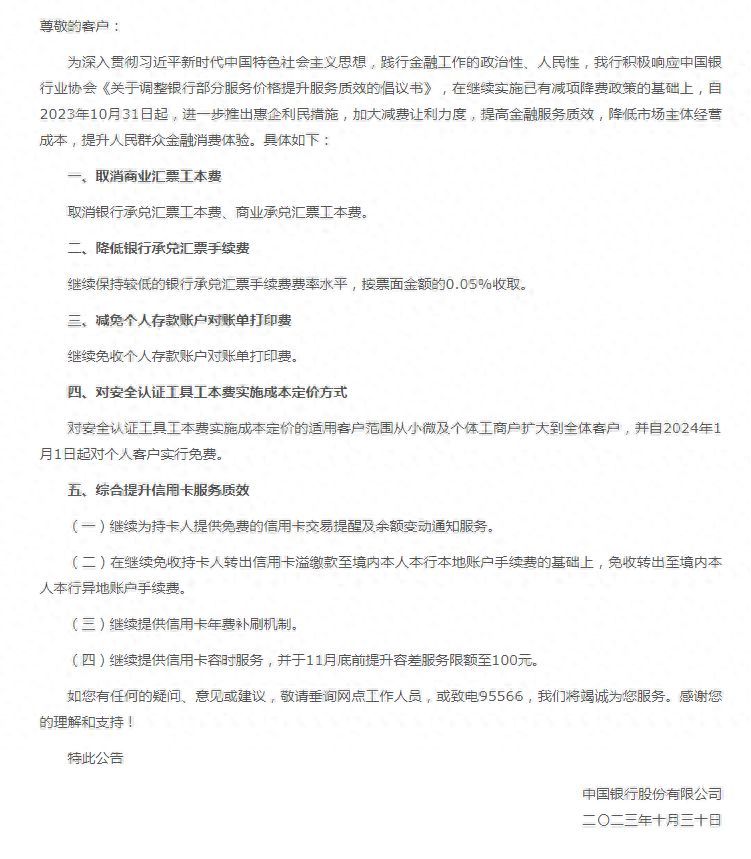
而在此之前的10月30日,中国银行就已经发布了《关于减免服务费,提升服务质效的公告》,其中有一项新政策就是继续提供信用卡容时服务,并于11月底前提升容差服务限额至100元。
事实上中国银行并不是第1个推出信用卡相关收费优惠和减免政策的银行,在中国银行发布公告的同时,包括工商银行,农业银行等一些国有大型商业银行都发布了类似的公告,大家对信用卡容差限额基本上都提升到100元。
经历这次调整之后,这些国有大型商业银行信用卡容差限额基本上都已经达到100元左右,这个限额相对之前已经有了明显的提升。
看到这,很多朋友都说银行是不是良心发现了,竟然一下大幅提升信用卡容差额度?
其实并不是银行良心发现,而是我国监管部门要求银行必须做出减费让步而已。
这几年我国监管部门一直在强调银行要服务实体经济,服务中小企业,要主动减费让利,为此监管部门也多次出台相关政策,要求银行必须落实这些优惠政策。
在这种背景之下,中国银行业协会也积极配合,比如在10月份中国银行业协会就发布了《关于调整银行部分服务价格提升服务质效的倡议书》,这个倡议书倡议银行取消商业汇票工本费,降低银行承兑汇票手续费,减免个人存款账户对账单打印费,对安全认证工具工本费实施成本定价方式等等。
在这个倡议书出来之后,银行业协会的成员纷纷跟进,随后各大银行都发布了关于减免相关手续费的公告。
由此此可见,银行减费让利并不是银行真的良心发现了主动去作为,而是因为监管部门出于宏观环境的要求银行降费让利而已。
实际上在这之前,央行就要求各大银行做出了一次巨大的让利,那就是降低存量房贷利率,前段时间全国各地存量房贷利率统一调整,很多朋友的房贷率都有了明显的下调,这次让利预计每年能够减少利息至少达到1,600亿到1,700亿之间。
而这次随着各大银行进一步对各项收费项目进行减免或者放宽,大家将会获得更大的优惠,至少信用卡容差额度提升到100元之后,对很多人还是有很多帮助的。
按照原来的政策,各大银行容差额度基本上都是10元以内,如果信用卡当期还款额度未还的部分小于10块钱,就视同全额还款,不会出现逾期也不会记入征信记录。
但这个容差额度明显是太小的,很多人根本就享受不到这项服务带来的实惠。
比如有一些朋友平时不怎么使用信用卡,但偶尔在扫码付款或者网购的时候,如果账户余额没有钱,储蓄卡里面也没有钱,平台就会按照付款顺序扣除信用卡里面的钱,对于这种做法,很多朋友可能没有留意,于是就可能出现逾期。
按照银行原来的政策,容差额度只有10块钱,这意味着大家如果无意当中刷了11块钱的信用卡就会造成逾期,这笔逾期不仅会产生逾期费用,还会影响征信报告。
而现在各大银行将容差额度提升到100块钱之后,就有更大的缓冲空间,如果大家无意当中刷了几十块钱的信用卡,即便到期了没法正常偿还也不算逾期,银行会视同已经全额还款,这样就可以避免罚息以及信用逾期的产生。
不过在这也给大家一个提醒,虽然现在各大银行的容差额度提升到100元了,但是大家也不能掉以轻心。
虽然信用卡当期还款额度未还部分100元以内不罚息也不算逾期,但是如果大家不正常偿还是会产生利息的,等到下一个账单日的时候,还款额度会进一步增加,如果大家长期连续不还,最终还额度就有可能超过100元,到时就属于逾期了,所以大家要特别注意。
本文链接:http://sywcj.cn/xy/8454.html
版权声明:本文内容由互联网用户自行发布,该文观点仅代表作者本人。本站仅提供信息存储空间服务,不拥有所有权,不承担相关法律责任。如发现本站有涉嫌抄袭侵权/违法违规的内容, 请联系qq:1442716096举报,一经查实,本站将立刻删除。
