22家农商行手机银行性能评测数据公布,快看贵行表现如何?
文|霍云昌
零售业务对银行的重要性不言而喻,正所谓得零售者得天下。而在移动互联网时代,手机银行APP自然成为银行开展零售业务的主阵地,尤其是在“告别流量红利”转入存量竞争的“红海时代”,个人手机银行APP的竞争已转变成一场愈发激烈的体验之争。据有关数据研究显示,交互页面响应时间超过5秒,用户不满情绪直线上升,移动端页面响应时间每增加1秒,将会降低7%的访问量,可能会导致近三成用户选择转投其他产品,只有把用户体验做到极致,才可能从移动应用这片“红海”中脱颖而出,成为最后的赢家。
为持续跟踪和检测手机银行APP的兼容性和易用性等影响用户体验方面的性能表现,为行业发展提供有益参考,2022年,CFCA兼容和性能测试平台继续对22家农村商业银行移动客户端进行测试。经测试发现,22家农村商业银行APP安卓和IOS客户端整体兼容性表现良好,多数银行在当前市面流行的主流手机适配测试均测试通过。在IOS客户端,22家农村商业银行手机银行性能数据优化明显,这将对提升手机银行用户体验有着较为积极的意义。
分析近三年安卓系统性能平均数据,我们发现,22家农村商业银行手机银行APP在兼容性、平均总流量消耗、平均耗电量等指标改善明显,尤其是兼容性问题在2022年测试中发生问题的比例仅为4.5%。与此同时,伴随着手机功能的不断叠加,系统功能复杂程度的提升,22家农村商业银行手机银行APP在平均启动用户时长、平均CPU占用率、平均内存占用和平均页面响应时间等方面的指标评测结果并没有出现明显增加。
在IOS系统测试中,对比2021年数据,22家农村商业银行手机银行APP大部分评测指标都有一定程度改善,但兼容性问题方面需要引起注意,相较于去年,2022年兼容性问题发生的比例为27%,较去年略有上升。
安卓系统:
(由于测试机型和APP版本不同,因此以上数据仅作为参考)
IOS系统:
(由于测试机型和APP版本不同,因此以上数据仅作为参考)
兼容性测试
安卓客户端兼容性表现良好,IOS客户端兼容性问题需引起重视
在安卓端设备兼容性测试中,整体表现良好,可以正常安装、运行、卸载,且没有明显UI问题,4.5%的手机银行在个别机型中出现启动动画UI异常等兼容性问题;在Harmony OS 2.0.0系统中,22家手机银行APP全部运行顺畅。
在IOS客户端,22家农村商业银行APP在16台不同机型的IPHONE设备中,16家银行整体兼容性表现良好,可以正常安装、运行、卸载,且没有明显UI问题。其余6家存在内容显示不全、部分功能被遮挡、列表页底部与HOME键重叠、理财产品页面UI异常等问题,通过对比近三年的数据发现,我们认为,部分农商银行在IOS系统的兼容性问题应该得到重视。
性能测试
应用启动用户体验用时最大差距超出5倍
根据用户最佳体验原则,在今年测试的22家农村商业银行中,有19家银行的APP在启动后的5秒内完成所有加载,达到用户可操作首页面体验最佳标准。剩余3家银行未达标,主要集中在安卓端。不过,总体而言,在APP启动用户体验用时方面,今年的评测结果优于去年。综合其他因素分析,我们认为,被评测的22家农村商业银行在启动时长方面有一定改善,后续还需要提升这部分的用户体验。
在安卓客户端,22家农村商业银行启动用户体验时间分布在2.30秒到6.68秒之间,差别较大,平均为3.74秒,略高于去年的3.67秒,中位数为3.33秒,最大为6.68秒。其中,苏州农商银行手机银行APP启动用户体验时间最短,从用户点击APP图标到可操作的首页面完全加载完成仅用时2.30秒。
在IOS客户端,22家农村商业银行启动用户体验时间分布在0.69秒到3.91秒之间,平均为1.57秒,启动体验较去年的2.39秒有较大提升,中位数为1.35秒,最大为3.91秒。其中,江阴农商手机银行APP启动用户体验耗时最短,从用户点击APP图标到可操作的首页面完全加载完成用时为0.69秒。对比近三年数据,22家农村商业银行平均启动用户体验时间改善明显。
安卓系统CPU平均占用率出现明显增加,IOS系统保持稳定
22家农村商业银行安卓和IOS客户端APP的CPU占用率均在16%以内。
在安卓客户端,APP 运行时的CPU占用率在0.042%到15.217%不等,平均占用为6.55%,较去年2.71%的均值有明显增加,中位数为7.128%,最高占用为15.217%。其中,江苏农商行手机银行APP CPU占用率最低,运行时平均占用仅为0.042%。
在IOS客户端,手机银行APP运行时的CPU占用率在0.38%到1.69%不等,平均占用为0.94%,中位数为0.895%,最高占用为1.69%。其中,CPU占用率最低为苏州农商行手机银行APP,运行时平均占用达0.38%。
内存占用各行差距逐渐缩小
对比22家农村商业银行APP在安卓端和IOS端的平均占用内存数据,我们发现,2022年的测试数据在两个系统都出现了增加的趋势,考虑到银行APP相关功能丰富度的增加以及手机性能的不断提升,此部分小幅上升不会影响APP顺畅运行,也不会占用手机设备太多资源。
在安卓客户端,22家农村商业银行APP 运行时的内存占用是172.58MB到409.22MB不等,平均占用为284.57MB,中位数为287.59MB,最高占用为409.22MB。其中,最低内存占用为江苏农商手机银行,运行时平均占用172.58MB。
在IOS客户端,22家农村商业银行APP 运行时的内存占用是25.69MB到32.27MB不等,差距较小,平均占用为29.14MB,中位数为29.29MB,最高占用为32.27MB。其中,最低内存占用为广州农商手机银行APP,运行时平均占用25.93MB。
安卓端流量消耗继续改善,IOS端流量消耗略有抬升
22家农村商业银行安卓和IOS客户端APP网络流量普遍在可接受范围内,尤其是安卓客户端继2021年流量消耗大幅下降后,2022年平均流量消耗继续呈现明显下降趋势,IOS客户端平均流量消耗表现较为稳定。
在安卓客户端,手机银行APP运行时2分钟随机点击消耗总流量是0.212KB到23.583KB不等,平均消耗2.497KB,较去年平均消耗9.295KB,性能同比提升3.7倍,中位数为0.835KB,最高为23.583KB。其中,广东农信手机银行APP流量消耗最低,运行时流量消耗仅为0.212KB。
在IOS客户端,22家农村商业银行APP 运行时2分钟随机点击消耗总流量492字节到1923字节不等,平均消耗1132.54字节,较去年968.4字节略有上升,中位数为1058.0字节,最高为1923字节。其中,最低流量消耗为安徽农金手机银行APP,运行消耗流量仅为492字节。
安卓端平均耗电量较去年有所增加
22家农村商业银行安卓和IOS客户端APP电量消耗均在可接受范围内,安卓端平均耗电量改善明显,较去年出现1.41mAh的下降,扭转了之前增加的态势,IOS客户端平均耗电量最近三年一直呈现稳定下降的趋势。
其中,安卓客户端APP 运行时2分钟随机点击消耗总电量2.12毫安到9.6毫安不等,平均消耗4.681毫安,较去年有所增加,中位数为3.865毫安,最高消耗为9.6毫安。最低电量消耗为鄞州银行手机银行APP,运行消耗仅为2.12毫安。
IOS客户端APP 运行时2分钟随机点击消耗总电量26.95毫安到37.92毫安不等,平均消耗33.01毫安,中位数为33.毫安,最高消耗为37.92毫安。最低电量消耗是无锡农村商业银行手机银行APP,运行消耗26.95毫安。
其他测试
安卓、IOS两客户端平均页面响应时间均为0.59秒
22家农村商业银行在安卓和IOS客户端APP页面的平均响应时间均为0.59秒,但对比近三年数据,我们发现此项评测出现分化,具体表现为,22家银行APP在安卓客户端呈现时长增加的趋势,而在IOS客户端则是稳步下降。
具体看,安卓客户端,手机银行APP“账户”“理财产品”“缴费”“转账”和“我的页面”平均响应时间从0.346秒到1.446秒不等,平均为0.49秒,中位数为0.525秒,最慢为1.446秒。其中,响应时间最短的是安徽农金手机银行APP,仅为0.346秒。
在IOS客户端,手机银行APP在“我的账户”“转账”“理财”“信用卡”和“生活页面”的平均响应时间从0.368秒到0.83秒不等,平均为0.59秒,中位数为0.61秒。其中,平均响应时间最短的是安徽农金手机银行APP,为0.368秒。
测试说明
本次测试包含22家农村商业银行的个人手机银行安卓和IOS手机客户端,较2021年新增江南农商行、江苏农商银行2家农商银行,具体名单如下:北京农商银行、上海农商银行、张家港农商银行、常熟农商银行、成都农商银行、深圳农村商业银行、江阴农商银行、无锡农村商业银行、江西·农商银行、广州农商银行、苏州农商银行、重庆农村商业银行、昆山农村商业银行、宁波鄞州农村商业银行、浙江省农村信用社联合社、安徽省农村信用社联合社、山东省农村信用社联合社、四川省农村信用社联合社、云南省农村信用社联合社、广东省农村信用社联合社、江南农商行、江苏农商银行。(银行顺序随机排布)
测试APP的版本安卓客户端截止于2022年5月5日,IOS客户端截至2022年6月10日,各个银行官网的下载版本。详细如下:
安卓客户端(版本列表随机排布):
IOS客户端(版本列表随机排布):
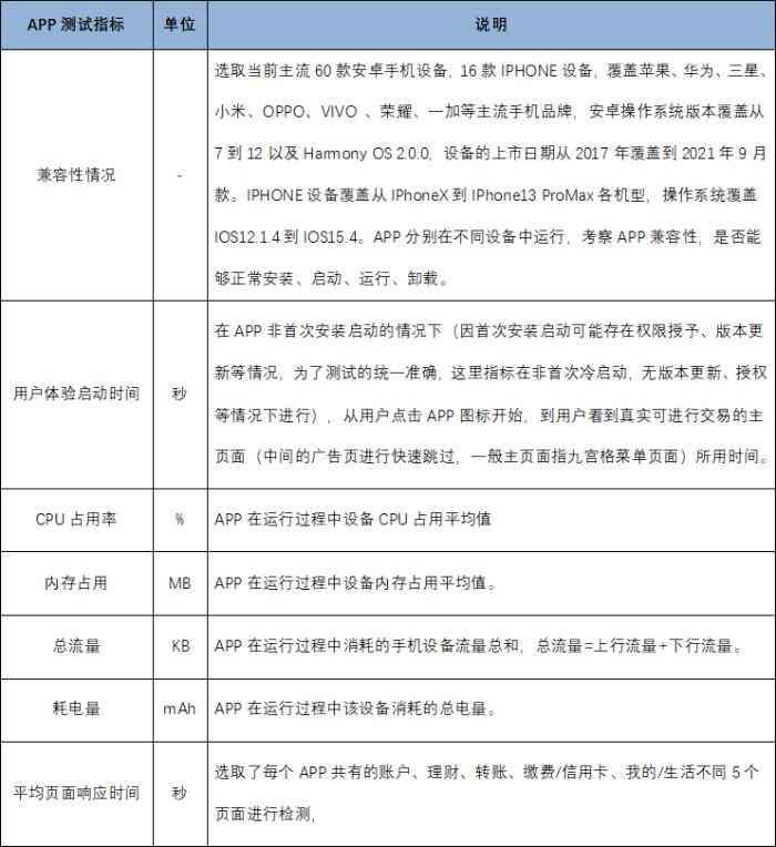
本次测试共分为APP兼容性测试、性能测试、其他测试等三大方面,共7个指标,包括:主流手机设备兼容情况、APP用户体验启动时间、CPU占用率、网络流量、内存占用、电量消耗、5个典型页面的响应时间。
具体指标解释如下:
兼容性测试情况覆盖了60款主流安卓手机、16款IPHONE手机进行。本次测试使用性能测试环境安卓端为华为P40 PRO,安卓系统版本10,IOS端为iPhone 12 Pro Max IOS系统版本为14.5.1。网络环境为CFCA测试WIFI(中国电信网络)连接。测试过程中系统无其他APP后台运行,被测试银行手机银行APP在无其他APP干扰情况下冷启动开始测试,测试过程采取随机测试,测试时长大约2到3分钟。
本次测试兼容性情况使用设备分布情况如下:
安卓客户端:
IOS客户端:
(责编:方杰)
本文链接:http://sywcj.cn/yh/14152.html
版权声明:本文内容由互联网用户自行发布,该文观点仅代表作者本人。本站仅提供信息存储空间服务,不拥有所有权,不承担相关法律责任。如发现本站有涉嫌抄袭侵权/违法违规的内容, 请联系qq:1442716096举报,一经查实,本站将立刻删除。
