灵活就业及城乡居民社保缴费人看过来,一文了解委托扣款协议如何签订→
老张
申税小微,我以前交社保费都是去线下窗口交的,听我儿子说现在交社保也可以绑定银行卡扣款?
没错,通过签订个人委托扣款协议绑定银行卡就可以通过批量扣款方式缴纳社保费啦。
申税小微
老张
那我要怎么操作啊?
可以通过随申办App、新电子税局自助签订个人委托扣款协议,请随我一起往下看吧!
申税小微
小贴士
可办理签约的银行共15家:中国工商银行、中国农业银行、中国银行、中国建设银行、交通银行、上海浦东发展银行、中信银行、招商银行、光大银行、华夏银行、民生银行、兴业银行、邮储银行、上海银行、上海农商银行。
请使用借记卡(储蓄卡)签约,信用卡不可用于签约哦!
方式一:随申办App
第一步:登录随申办App,首页上方搜索“委托扣款协议”,选择【灵活就业及城乡居民个人委托扣款协议签订】。

或点击【办事】-【按部门】—【市税务局】—【灵活就业及城乡居民个人委托扣款协议签订】。

第二步:进入灵活就业及城乡居民个人委托扣款协议签订界面,缴费人信息由系统自动带出,缴费人需填写“银行预留手机号码”,选择“开户银行名称”,输入“银行账号”后,点击“下一步”。
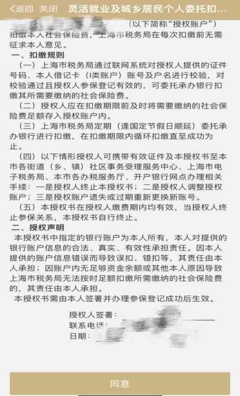
第三步:进入“个人委托扣款协议授权”界面,确认信息无误,点击“同意”并验证手机号后,委托扣款协议签订成功。

方式二:新电子税局
第一步:自然人登录新电子税局后,在首页“我要办税”模块中选择“社保费办理”,在左侧菜单栏选择“缴费协议签订”,在右侧弹出页面中选择“灵活就业及城乡居民个人委托扣款协议签订”。

第二步:进入灵活就业及城乡居民个人委托扣款协议签订界面,缴费人信息由系统自动带出,缴费人仅需填写“银行预留手机号码”,选择“开户银行名称”,输入“银行账号”后,点击“下一步”即可生成《社会保险费扣费授权书》。
第三步:缴费人核对生成的《社会保险费扣费授权书》信息无误后,点击“同意”,并验证手机号后,委托扣款协议签订成功。

点击“查看授权信息”,即可弹出【社会保险费扣费授权】界面,缴费人可自行选择“下载授权书”或“打印授权书”。
温馨提示
灵活就业人员社保费批量扣款时间为每月11日-15日,城乡居民养老保险费批量扣款时间为每月6-10日。遇法定节假日顺延。如您已签订委托扣款协议,记得确保扣款期间账户余额充足哦!
供稿:刘菲璠
制作:魏婷
特别声明:本文经上观新闻客户端的“上观号”入驻单位授权发布,仅代表该入驻单位观点,“上观新闻”仅为信息发布平台,如您认为发布内容侵犯您的相关权益,请联系删除!
本文链接:http://sywcj.cn/yh/16920.html
版权声明:本文内容由互联网用户自行发布,该文观点仅代表作者本人。本站仅提供信息存储空间服务,不拥有所有权,不承担相关法律责任。如发现本站有涉嫌抄袭侵权/违法违规的内容, 请联系qq:1442716096举报,一经查实,本站将立刻删除。
