港股通开通流程,港股通最强攻略来了!
现在越来越多的内地投资者开始关注港股市场,但不少朋友对沪港通、深港通、港股通、北向资金、南下资金还有点分不清,今天我们一起来了解一下。
沪股通和深股通合称成为陆股通,简单的说就是通过港股市场参与A股市场的通道机制,流入的资金即为南向资金,也就是中国内地流入香港资本市场的资金;沪港通和深港通合称为港股通,就是通过A股市场投资香港资本市场的通道机制。流入的资金即为北向资金,也就是从香港资本市场流入A股市场的港资和外资。
港股通股票包括以下范围内的股票:
(1)恒生综合大型股指数的成份股;
(2)恒生综合中型股指数的成份股;
(3)A+H股上市公司的H股。
具体可通过上交所-市场服务-沪港通查看具体股票名单。
港股通的开通要求:
(1)资产要求:申请开通前20个交易日,日均资产不低于50万(不包含通过融资融券交易融入的资金和证券);
(2)具备港股通股票交易基础知识,通过港股通业务知识测试,测试得分不低于80分(机构投资者无以上两条件);
(3)有较强的风险承受能力和风险控制能力,风险承受能力等级为中高风险(C4)及以上;
(4)不存在严重不良诚信记录;不存在法律、行政法规、部门规章等规定的禁止或限制参与港股通股票交易的情形。
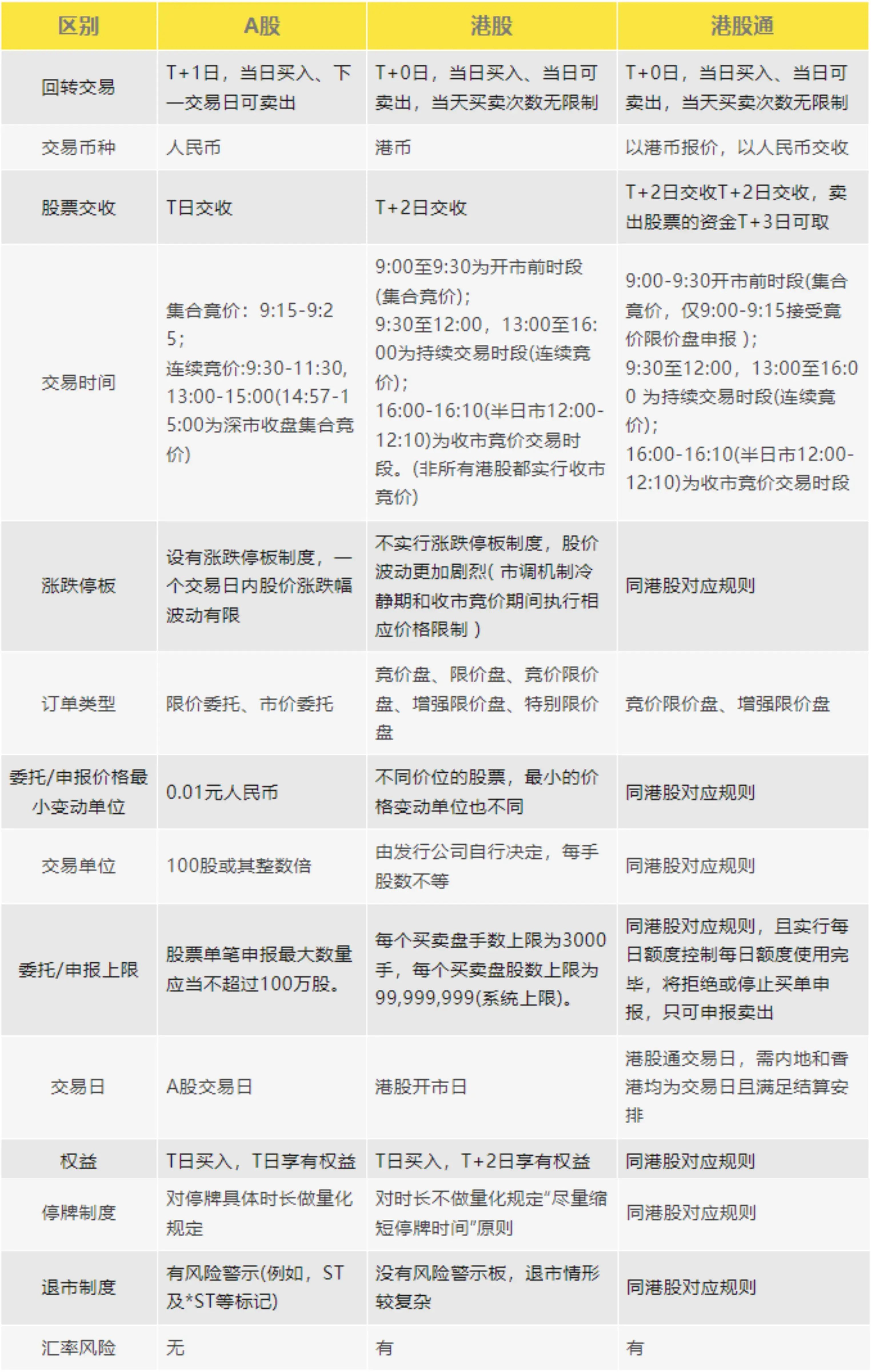
A股、港股、港股通交易规则的区别:
港股、港股通的不同点:
关注我,了解更多股票相关的知识。
如果你正在找一家低佣金的券商,那正好,给大家提供一点思路。
股票佣金万0.7,港股通万1,AA评级,头部券商,支持同花顺,7*24小时在线开户,全程只需10分钟。
本文链接:http://sywcj.cn/gp/13064.html
版权声明:本文内容由互联网用户自行发布,该文观点仅代表作者本人。本站仅提供信息存储空间服务,不拥有所有权,不承担相关法律责任。如发现本站有涉嫌抄袭侵权/违法违规的内容, 请联系qq:1442716096举报,一经查实,本站将立刻删除。
