北交所股票交易规则,北交所上市业务规则解读

一、修订背景
为深入贯彻中央金融工作会议精神,落实《国务院关于加强监管防范风险推动资本市场高质量发展的若干意见》《关于严把发行上市准入关从源头上提高上市公司质量的意见(试行)》等“1+N”政策文件的要求,北京证券交易所(以下简称北交所)于2024年8月30日发布《北京证券交易所向不特定合格投资者公开发行股票并上市业务规则适用指引第1号》《北京证券交易所向不特定合格投资者公开发行股票并上市业务规则适用指引第2号》《北京证券交易所向不特定合格投资者公开发行股票并上市业务规则适用指引第3号》(以下分别简称《公发指引第1号》《公发指引第2号》《公发指引第3号》)三份发行上市审核业务指引,分别规范法律类、财务类和程序类问题,相关规则已经自发布之日起施行。
本次修订后,业务规则由一个文件调整为上述三个文件,文件内容由原来的30条变成了26+26+4=56条的规制。北交所本次发布的三个指引,主要是全面落实“1+N”政策文件的要求,同时在保持现有审核要求总体原则不变的前提下,按照固化成熟监管经验、突出制度特色及不增加负担的思路,细化完善了部分规定。相关内容契合板块定位和中小企业特点,整体上未增加企业负担。规则变化详述如下。
二、新增内容
(一)《公发指引第1号》新增内容
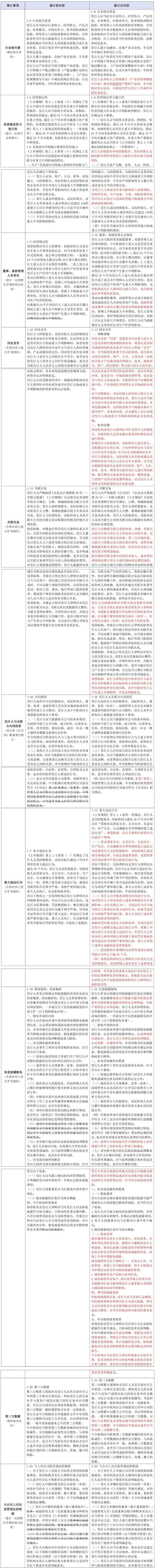
北交所根据“1+N”政策文件要求,在《公发指引第1号》中主要增加了发行人股东信息披露及核查要求、申报前引入新股东与增资扩股、募集资金用途、承诺上市后业绩大幅下滑延长限售等规定。同时,总结开市以来的审核实践,并参考沪深交易所经验,补充完善了部分监管要求,在《公发指引第1号》中重点增加了发行人实际控制人认定、估值调整协议、环保、土地、社保公积金缴纳等规定。北交所立足服务创新型中小企业的市场定位和层层递进的市场结构,保持相关特色制度,同时细化完善相关要求。其中,《公发指引第1号》总体保持现有关联交易、行业相关要求、与上市后监管衔接等规定,增加了股权集中企业的公司治理与规范运作等特色要求。
《公发指引第1号》中新增的法律类主要内容如下:
(二)《公发指引第2号》新增内容
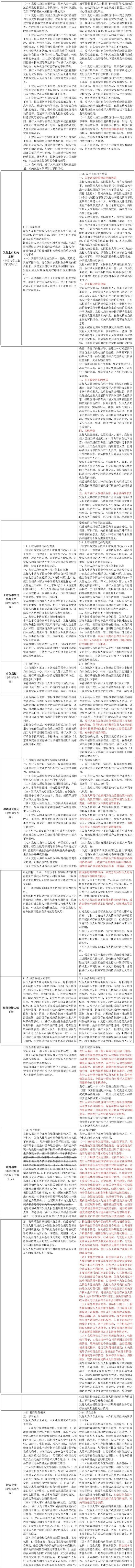
北交所根据“1+N”政策文件要求,在《公发指引第2号》中主要增加了资金流水核查、客户供应商穿透核查等防范财务造假相关核查要求,增加了上市前突击“清仓式”分红的负面情形、财务内控不规范的整改运行期要求。同时,总结开市以来的审核实践,并参考沪深交易所经验,补充完善了部分监管要求,在《公发指引第2号》中重点增加了信息系统专项核查、投资收益占比、应收款项减值、股份支付等规定。为了突出并保持制度特色,《公发指引第2号》总体沿用现有客户集中、经营业绩大幅下滑、研发投入等规定。《公发指引第2号》中新增与法律相关的主要内容如下:
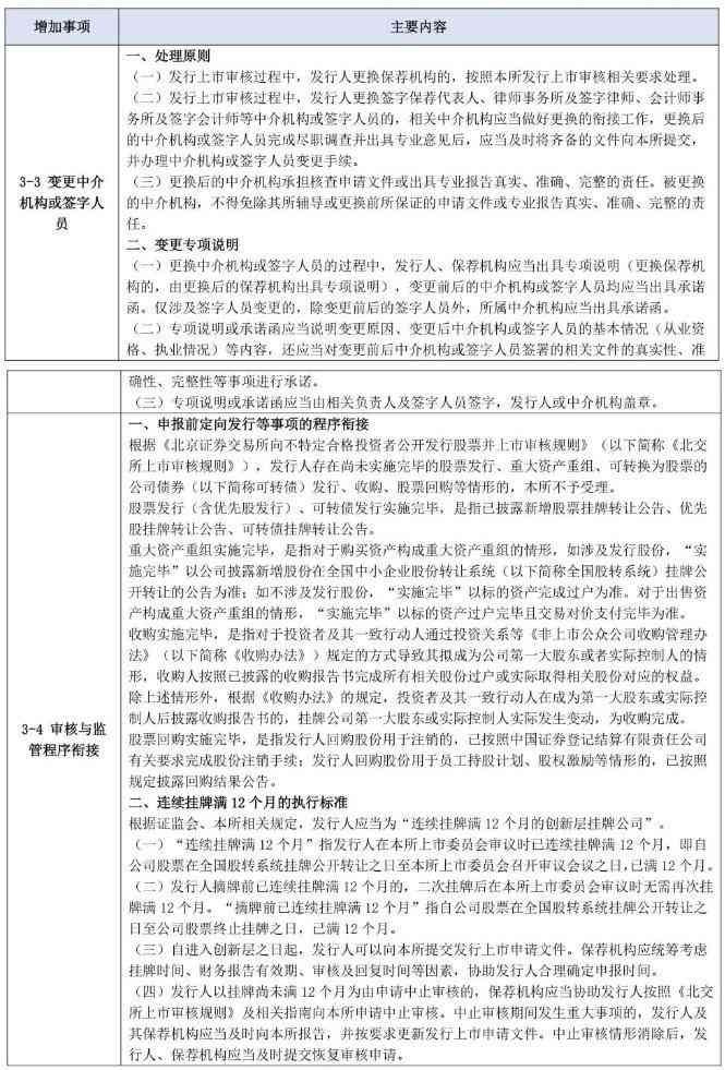
(三)《公发指引第3号》新增内容
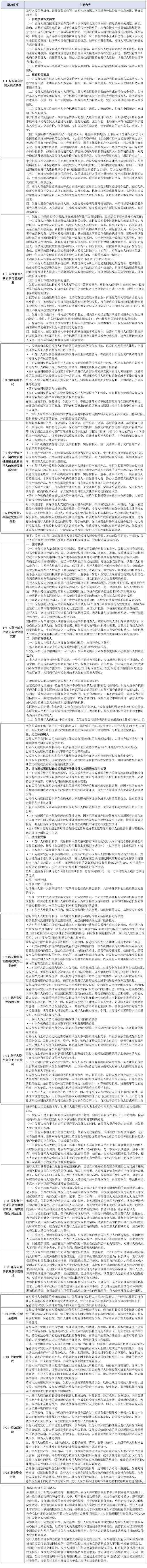
《公发指引3号》中增加了保荐机构管理层的项目签字责任要求、变更中介机构或签字人员等规定;为了突出并保持制度特色,《公发指引第3号》进一步明确了“连续挂牌满12个月”的执行标准与程序要求,以及上市审核与挂牌公司监管的程序衔接。《公发指引第3号》中新增与法律相关的主要内容如下:
三、修订内容对比
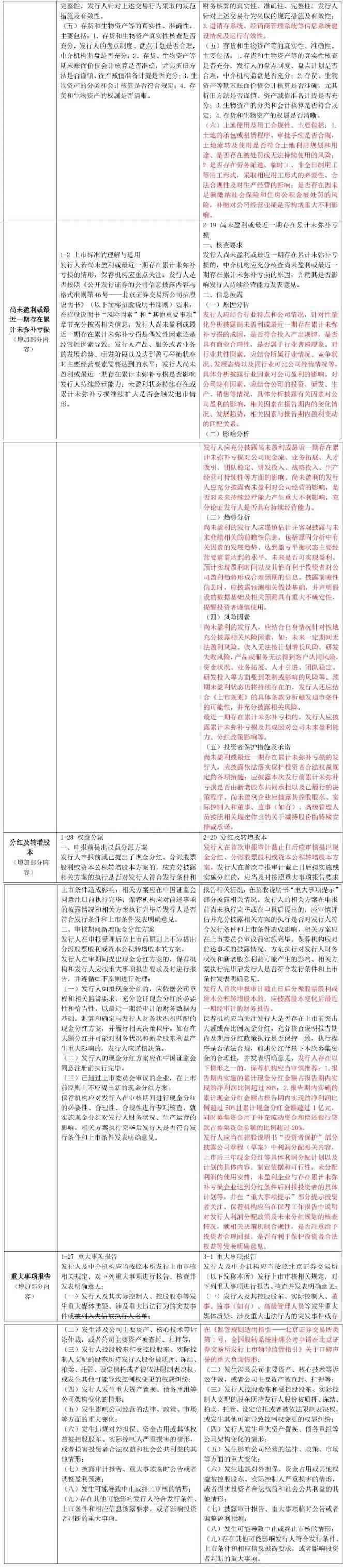
《公发指引第1号》总体沿用现有关联交易、行业相关要求、与上市后监管衔接等规定,根据“1+N”政策文件要求细化了上市公司子公司申报北交所的披露与核查要求、同业竞争、关联交易、共同投资、重大违法行为、境外销售等核查要求,并结合实践完善了信息披露豁免等规定。《公发指引第2号》总体沿用现有客户集中、经营业绩大幅下滑、研发投入等规定,主要细化了未盈利企业相关披露与核查要求,结合实践完善审计截止日后的审阅报告相关披露要求、变更上市标准时点要求等。
为便于理解和适用,下面将《公发指引第1号》《公发指引第2号》《公发指引第3号》中与法律相关的主要内容修订前后对比如下:


本文作者:
闫梅,德恒北京办公室律师,法学硕士研究生毕业,拥有证券从业资格、基金从业资格,主要业务领域为公司法、证券法等相关非诉业务,包括常年法律顾问、公司改制上市、公司兼并与收购、重大资产重组、公司治理等。闫梅律师在证券法律服务领域拥有10年法律服务经验,其中曾在某大型证券公司任职6年,工作期间深入参与公司改制、IPO、再融资、并购重组、新三板挂牌、常年法律顾问等项目。
指导合伙人:
李华,德恒北京办公室合伙人;主要执业领域为公司混改、境内外上市、并购、发债、基金、公司合 规等。
声明:
本文由德恒律师事务所律师原创,仅代表作者本人观点,不得视为德恒律师事务所或其律师出具的正式法律意见或建议。如需转载或引用本文的任何内容,请注明出处。
本文链接:http://sywcj.cn/gp/13655.html
版权声明:本文内容由互联网用户自行发布,该文观点仅代表作者本人。本站仅提供信息存储空间服务,不拥有所有权,不承担相关法律责任。如发现本站有涉嫌抄袭侵权/违法违规的内容, 请联系qq:1442716096举报,一经查实,本站将立刻删除。
