汽车芯片股票有哪些龙头股份呢,中国汽车芯片行业竞争格局及市场份额分析
——原标题:【行业深度】洞察2024:中国汽车芯片行业竞争格局及市场份额(附市场集中度、企业竞争力评价等)
行业主要上市公司:四维图新(2405)、兆易创新(603986)、全志科技(3458)、高鸿股份(851)等
本文核心数据:中国汽车芯片行业市场份额;中国汽车芯片行业竞争者区域分布热力图
1、中国汽车芯片行业竞争格局
目前,国内具备生产汽车芯片产品能力的企业主要有闻泰科技、北京君正、韦尔股份、比亚迪半导体等企业,以中低端市场布局为主。而在高端汽车芯片市场,例如汽车主控芯片、高端传感器等领域,主要集中在恩智浦、英飞凌、意法半导体等国外企业。
2、中国汽车芯片行业竞争者区域分布热力图
我国汽车芯片企业中,广东省、北京市的企业相对较为聚集,其中广东省汇集了华为、比亚迪、全志科技等行业龙头企业,中西部地区由高鸿股份、时代电气、闻泰科技等集团组成了另一汽车芯片主要区域。
3、中国汽车芯片行业市场份额
中国汽车芯片代表性生产商包括韦尔股份、圣邦股份、兆易创新等。其中韦尔股份以91.23亿颗排名第一,其次是圣邦股份,产量为49.65亿颗。其中功率芯片和模拟芯片的产量相对更高。随着中国汽车向电动化、智能化和网联化快速发展,各种类型的汽车芯片需求增长,汽车芯片厂商的产量也会随之提升。
2022年,韦尔股份的汽车芯片销量以96.97亿颗排名第一,其次是圣邦股份,销量为46.37亿颗。其中功率芯片和模拟芯片的销量相对更高。随着中国汽车向电动化、智能化和网联化快速发展,汽车厂商加大对各种类型的主控芯片的技术研发,未来国内汽车芯片厂商将迎来发展的良机。
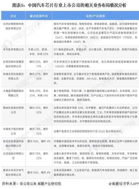
4、中国汽车芯片行业企业布局
从我国汽车芯片行业上市企业的业务布局情况来看,四维图新主要芯片产品包括智能座舱芯片(SoC)、车规级微控制器芯片(MCU)、胎压监测专用芯片(TPMS)、车载音频功率器件(AMP)等。兆易创新科技集团股份有限公司主要生产汽车存储芯片,主要用于信息娱乐系统、动力系统和高级驾驶辅助系统(ADAS)中需要使用存储设备。全志科技专注于智能座舱类产品,涵盖智能车载信息娱乐系统、全数字仪表、流媒体、AR-HUD、智能激光大灯、智能辅助预警等产品。
5、中国汽车芯片行业竞争状态总结
从五力模型角度分析,中国汽车芯片行业的企业数量较多,但多为刚刚起步的初创企业。但由于汽车芯片种类繁多,不同类别的芯片在功能和应用场景上差异显著,且不同芯片研发壁垒较大。随着中国汽车向电动化和智能化的发展,对各类型的汽车芯片需求大幅上升,汽车芯片行业的竞争会愈发激烈。上游行业主要为半导体材料、制造设备、晶圆制造,均是中国半导体行业的弱势环节,欧日美企业主要半导体材料上游市场,我国汽车芯片行业对上游的议价能力较弱,即上游原材料市场议价能力较强。综合购买者数量及产品差异性来看,汽车芯片行业对下游企业的议价能力一般。整体来看,行业的替代品威胁较低。综合汽车芯片行业吸引力评价、进入壁垒、企业反击程度综合判断,行业吸引力一般,潜在进入者威胁一般。
更多本行业研究分析详见前瞻产业研究院《中国汽车芯片行业市场前瞻与投资战略规划分析报告》。
同时前瞻产业研究院还提供产业大数据、产业研究报告、产业规划、园区规划、产业招商、产业图谱、智慧招商系统、行业地位证明、IPO咨询/募投可研、IPO工作底稿咨询等解决方案。在招股说明书、公司年度报告等任何公开信息披露中引用本篇文章内容,需要获取前 瞻产业研究院的正规授权。
本文链接:http://sywcj.cn/gp/16640.html
版权声明:本文内容由互联网用户自行发布,该文观点仅代表作者本人。本站仅提供信息存储空间服务,不拥有所有权,不承担相关法律责任。如发现本站有涉嫌抄袭侵权/违法违规的内容, 请联系qq:1442716096举报,一经查实,本站将立刻删除。
