盘点10家国产存储芯片上半年业绩!8家利润大幅上涨,2家亏损!
根据TechInsights报告,在人工智能热潮的推动下全球存储芯片价格节节高升,存储芯片产业也强劲反弹。不仅全球存储巨头三星电子、SK海力士和美光最新财报,业绩亮眼;同时国产存储芯片厂商也业绩和利润也大幅上涨。
今天,飙叔就盘点一下10家国产存储芯片厂商的上半年业绩情况。根据Choice数据统计,截至7月12日澜起科技、华天科技、雅克科技、兆易创新、德明利、万润科技、上海贝岭、佰维存储、大港股份、大为股份在内的10家存储芯片上市公司披露上半年业绩预告。具体如下:
一、澜起科技
7月5日,澜起科技发布公告,2024年上半年预计实现营业收入16.65亿元,较上年同期增长79.49%;实现净利润5.83亿元-6.23亿元,同比增长612.73%-661.59%(6.13倍-6.62倍);实现扣非净利润5.35亿元-5.65亿元,同比大增139.25倍-147.12倍。
其中,二季度预计实现营业收入9.28亿元,较上年同期增长82.59%;净利润3.6亿元-4亿元,环比有望大增61%-79%,增幅远高于一季度——该公司一季度净利环比增长2.85%。从环比增长来看,2024年二季度,澜起科技的单季度净利润实现连续五个季度环比上升,扣非净利润有望创同期历史新高。
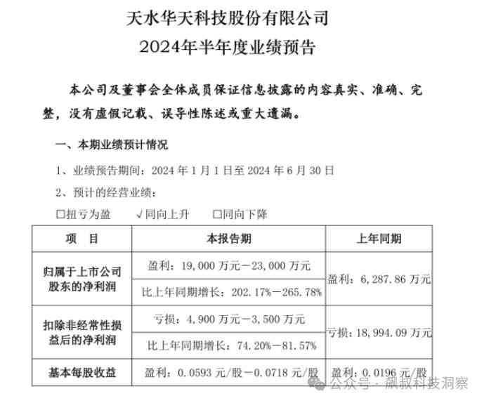
二、华天科技
7月12日晚间发布业绩预告,预计2024年上半年归属于上市公司股东的净利润1.9亿元~2.3亿元,同比增长202.17%~265.78%。
业绩回升,主要是2024年上半年,在相关电子终端产品需求回暖的影响下,集成电路景气度回升。华天科技上半年订单增加,产能利用率提高,营业收入较去年同期有显著增长,从而使得公司经营业绩大幅提高。
三、雅克科技
7月9日,雅克科技发布2024年度上半年业绩预告,预计2024年上半年实现净利润5.12亿元至5.8亿元,同比增长50.%至70.%;扣除非经常性损益后的净利润5.19亿元至5.87亿元,同比增长48.48%至68.03%。
业绩增长主要原因,随着集成电路行业在2024年恢复性增长,以及人工智能、大数据和云计算等快速发展,国内集成电路生产线增加和产能增长,存储和逻辑芯片、AI用高带宽存储器(HBM)等下游产品类别增长较快,半导体电子材料销售明显增长。
显示面板行业在2024年恢复性增长,以及OLED显示电子产品的普及率提高,同时2024奥运年带动显示类电子产品消费更新,显示面板用材料及配套产品销售明显增长。
四、兆易创新
7月9日晚,兆易创新发布2024年半年度业绩预增公告,预计2024年半年度实现营业收入约36.09亿元,同比增长21.69%;预计实现归属于上市公司股东的净利润为5.18亿元左右,与上年同期相比,增加1.82亿元左右,同比增幅54.18%左右。
对于业绩增长的原因,一是经历2023年市场需求低迷和库存逐步去化后,2024年上半年消费、网通市场出现需求回暖,带动公司存储芯片的产品销量和营收增长;二是经营上,公司继续保持以市占率为中心的策略,持续进行研发投入和产品迭代,不断优化产品成本,多条产品线竞争力不断增强。
五、德明利
7月9日德明利公告,预计2024年上半年净利润为3.8亿元至4.5亿元,同比扭亏为盈,上年同期亏损7941.65万元。营业收入预计为20亿元至23亿元,同比增长238.68%至289.48%。
业绩增长主要由于公司完善存储产品线布局,加大下游终端客户和销售渠道拓展力度,业务规模及盈利水平大幅提升。2024年半年度研发费用约为76万元,同比大幅增加。
六、万润科技
7月12日万润科技公告,预计上半年净利24万元-36万元,同比扭亏为盈。
主要原因包括:一是受益于市场需求上升和加强市场拓展,报告期内公司LED产品的订单较上年同期增加;二是公司2023年下半年收购的两家新能源风电子公司纳入公司合并范围,报告期内贡献并表利润;三是报告期内公司持续强化成本管控,优化内部管理,提升经营效率。
七、上海贝岭
上海贝岭7月9日公告,公司预计2024年上半年归母净利润1.2亿元-1.4亿元,同比扭亏为盈。
主要原因:集成电路行业部分市场需求复苏、景气度提升,下游客户需求有所增长。随着近年来公司研发投入的持续增加,公司自主创新能力得到进一步提升,产品系列和种类不断完善和丰富。同时,公司进一步加大产品销售力度,收入同比预计增长27%,贡献毛利额同比增加。
八、佰维存储
佰维存储7月10日公告,预计上半年实现营业收入31.亿元至37.亿元,同比大幅增长169.97%至222.22%,上半年收入基本与去年全年相当。预计上半年实现归母净利润为2.80亿元至3.30亿元,成功大幅扭亏。由于一季度公司归母净利润为1.68亿元,据测算,公司第二季度归母净利润为1.12亿元至1.62亿元。
主要原因,佰维存储是国内的存储器龙头,存储芯片是典型的周期性行业,近一段时间以来,受益于消费电子行业的复苏,存储器的价格持续走强,带动公司的业绩大幅扭亏。
九、大港股份
7月8日大港股份公告,预计2024年上半年归属于上市公司股东的净利润为25万元至32万元,同比下降67.29%至74.44%。扣除非经常性损益后的净利润为29万元至36万元,同比增长36.04%至68.87%。
业绩变动主要由于非经常性损益事项减少。苏州科阳半导体有限公司增资扩股及江苏中科大港激光科技有限公司破产清算是主要影响因素。
十、大为股份
7月10日,大为股份公告,2024年上半年公司净利润预计亏损960万元至1230万元,同比减亏62.19%至70.49%。扣除非经常性损益后的净利润预计亏损1025万元至1295万元,同比减亏60.76%至68.94%。
主要原因,半导体存储业务和汽车配件业务收入同比增长,新能源材料业务实现收入约53万元。郴州锂电新能源产业项目累计投入136余万元,正积极推进项目建设。
总结
在全球存储芯片大涨的背景之下,纵观10家国产存储芯片厂商,8家业绩和利润都大幅上涨;只有2家亏损,但亏损幅度也在大幅减少。
而净利涨幅最大的非澜起科技莫属,并且净利润实现连续五个季度环比上升;说明澜起科技的硬核实力得到市场的一致认可。
随着全球存储芯片持续复苏,主流存储芯片厂商已经率先开启了涨价模式。根据TrendForce最新调查显示,第二季度整个DRAM合约价格环比涨幅高达13%-18%。有业内人士表示,从2023年年底开始,全球半导体存储产业逐步进入上行周期,今年已多次收到上游存储芯片厂提高合约价的通知。服务器制造商戴尔近日预计DRAM和SSD价格将在下半年上涨15%至20%。
而现在叠加三星电子工人罢工事件, 预计今年以来的这波DRAM与NAND存储芯片涨价浪潮可能停不下来。
本文链接:http://sywcj.cn/gp/16654.html
版权声明:本文内容由互联网用户自行发布,该文观点仅代表作者本人。本站仅提供信息存储空间服务,不拥有所有权,不承担相关法律责任。如发现本站有涉嫌抄袭侵权/违法违规的内容, 请联系qq:1442716096举报,一经查实,本站将立刻删除。
