数据产业龙头企业排名,数据要素8大核心龙头公司的全方位对比分析
据南方财富网产业链不完全整理,本文主要对比分析了云赛智联、海天瑞声、深桑达A、太极股份、久远银海、易华录、上海钢联、零点有数等8家上市公司。
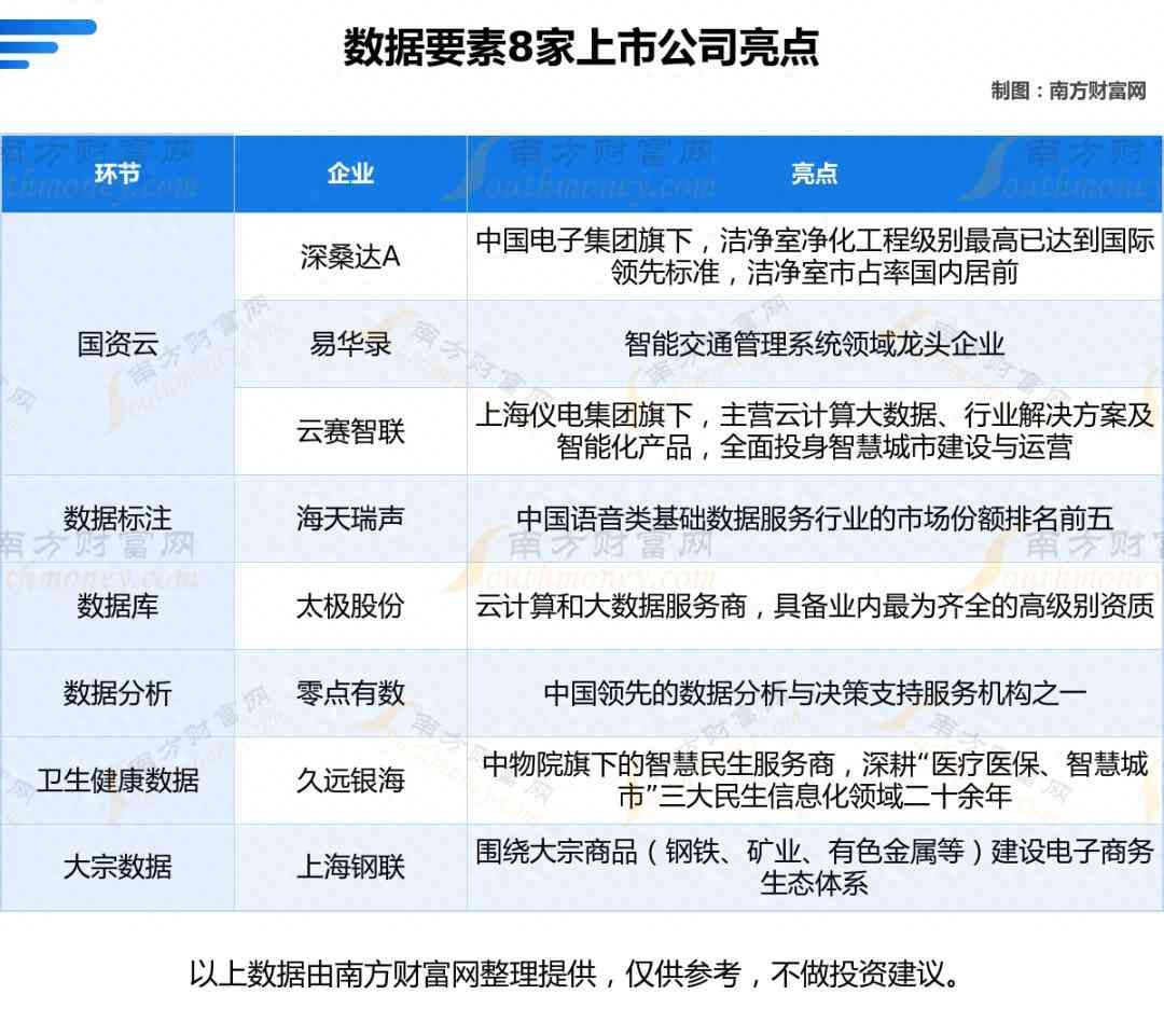
这8家上市公司行业地位如何
根据南方财富网产业链数据显示,云赛智联处于数据要素产业链中的国资云环节;深桑达A处于数据要素产业链中的国资云环节;易华录处于数据要素产业链中的国资云环节;太极股份处于数据要素产业链中的数据库环节;久远银海处于数据要素产业链中的卫生健康数据环节;上海钢联处于数据要素产业链中的大宗数据环节。
这些上市公司的经营情况
2024年上半年,本文涉及的8家数据要素产业链相关上市公司营业收入合计835.76亿元,归母净利润共-4.03亿元。其中,2家上市公司营业收入超1亿,4家上市公司营业收入超十亿。营业收入排名依次为上海钢联、深桑达A、云赛智联、太极股份、久远银海、易华录、零点有数、海天瑞声。
8家上市公司基本信息
这些上市公司中,云赛智联于1990年12月19日上市,注册资本为13.68亿;深桑达A于1993年10月28日上市,注册资本为11.38亿;易华录于2011年5月5日上市,注册资本为7.2亿;太极股份于2010年3月12日上市,注册资本为6.23亿;久远银海于2015年12月31日上市,注册资本为4.08亿。
公司主要收入来源产品分别是什么呢?
南方财富网产业链数据显示,主要产品来看,2023年上海钢联主要收入来源产品为供应链服务业务,收入占比96.35%,毛利率0.6%;深桑达A主要收入来源产品为高科技产业工程服务,收入占比91.96%,毛利率10.11%;太极股份、云赛智联、久远银海、易华录、零点有数、海天瑞声主要收入来源产品分别为行业解决方案、云计算大数据、软件、解决方案、决策分析报告、智能语音,收入占比分别为44.5%、48.32%、56.41%、55.5%、74.45%、60.44%。
来看下,业务布局情况
根据南方财富网产业链数据统计,业务布局上,2023年上海钢联重点布局区域在境内,业务占比99.96%;深桑达A重点布局区域在境内,业务占比98.37%;太极股份、云赛智联、久远银海、易华录、零点有数、海天瑞声重点布局区域分别在北京、境内、西南地区、国内地区、华北、境内,业务占比分别为36.76%、101.46%、41.9%、99.25%、32.75%、64.73%。
其中,上海钢联主营业务为围绕钢铁、矿业、有色金属、能源等大宗商品行业提供资讯服务、数据服务与电子商务服务;深桑达A主营业务为数字与信息服务业务、高科技产业工程服务、数字供热与新能源服务;太极股份主营业务为主营业务为面向公共安全、企业等行业提供信息系统建设和云计算、大数据等相关服务;云赛智联主营业务为以云计算和大数据、行业解决方案及智能化产品为核心业务的专业化信息技术服务;久远银海主营业务为人力资源和社会保障为核心的民生信息化领域软件产品、运维服务和系统集成。
本文相关数据由南方财富网整理提供,仅供参考,不构成投资建议,据此操作,风险自担。股市有风险,投资需谨慎。
本文链接:http://sywcj.cn/gp/19670.html
版权声明:本文内容由互联网用户自行发布,该文观点仅代表作者本人。本站仅提供信息存储空间服务,不拥有所有权,不承担相关法律责任。如发现本站有涉嫌抄袭侵权/违法违规的内容, 请联系qq:1442716096举报,一经查实,本站将立刻删除。
