中国五矿入主盐湖股份,“80后”新帅当选董事长哪吒2:看懂鹤童被踩掉裙子,才懂她拜无量仙翁为师原因
“80”后侯昭飞当选盐湖股份(000792.SZ)董事长。
3月19日晚间,盐湖股份发布公告称,第九届董事会通过选举董事长和聘任财务总监的议案,同意侯昭飞担任董事长职务并担任公司法定代表人,马丕乐出任公司财务总监。
履历信息显示,两人均生于1980年,在五矿系统内有过多年工作经验。其中侯昭飞历任五矿盐湖有限公司工程管理部副经理、经理,五矿盐湖有限公司党委委员、副总经理。现任五矿盐湖有限公司董事长、党委书记,中国盐湖工业集团有限公司党委委员、副总经理。
盐湖股份微信公众号3月1日发布的推文显示,2月27日,盐湖股份公司党委书记侯昭飞赴4万吨/年基础锂盐一体化项目调研指导工作,实地查看吸附提锂、纳滤反渗透、蒸发浓缩等装置建设情况。
公告还显示,董事会秘书、财务负责人李舜因工作原因,申请辞去公司财务负责人职务,将继续在公司任职董事会秘书职务。副总裁马黎春、总规划师张照志因工作原因,申请辞去对应职务,辞职后不在公司担任任何职务。
南财快讯记者注意到,就在不久前盐湖股份变更了实际控制人。
2025年1月,青海省国有资产投资管理有限公司(简称“青海国投”)及其一致行动人芜湖信泽青投资管理合伙企业(有限合伙)(简称“芜湖信泽青”)与中国盐湖工业集团有限公司(曾用名“中国盐湖工业有限公司”,简称“中国盐湖工业”)完成股份过户,中国盐湖工业直接持有盐湖股份6.81亿股股份,占总股本的12.87%,成为盐湖股份的控股股东,中国五矿成为实际控制人。
有券商分析指出,中国五矿系国务院国资委监管的中央企业,海外矿产投资开发及运营管理经验丰富,看好双方共建世界级盐湖产业基地、打造世界级盐湖产业集团。
2月14日,盐湖股份公告称,董事会、监事会分别收到公司董事、董事长贠红卫,董事、总裁王祥文,监事辛晓晔提交的书面辞职报告。贠红卫、辛晓晔辞职后,不在公司担任任何职务。王祥文辞任总裁后,将继续在公司担任第九届董事会董事职务。
同日晚间,盐湖股份披露,董事会收到了控股股东中国盐湖工业发来的文件,根据工作需要,推荐侯昭飞为公司第九届董事会董事人选。
人事变动完成后,盐湖股份最新董事会成员共有13位,5名独立董事,1名职工董事,7名非独立董事。
在7名非独立董事中,中国盐湖工业集团有限公司、工银金融资产投资有限公司、国家开发银行、中国中化集团有限公司、陕西煤业股份有限公司提名的董事分别为侯昭飞、张铁华、卜一、陈胜男、吴军。剩下的两名董事冯鹏、王祥文分别来源于青海省国有资产投资管理有限公司和盐湖股份内部。
对于五矿是否会委派更多的成员进入盐湖股份董事会,记者向盐湖股份发出了邮件采访,但截至3月21日午间发稿,尚未获得回复。
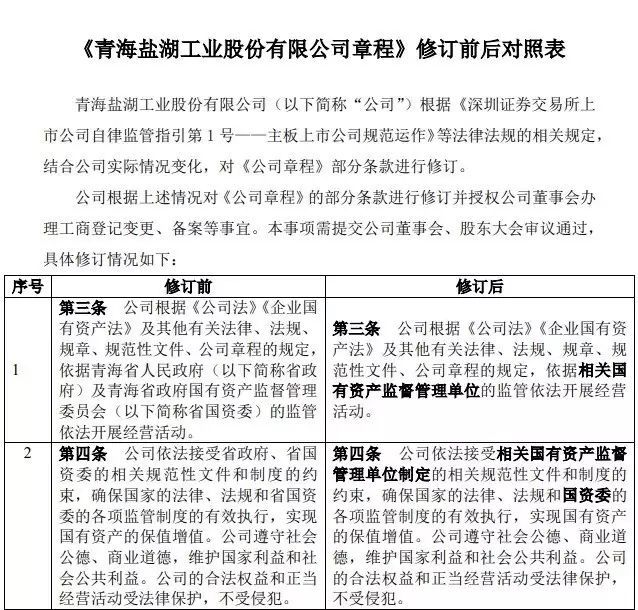
值得一提的是,盐湖股份修订了公司章程,删除了“青海省人民政府”“青海省政府国有资产监督管理委员会”,如“董事长由董事会在(青海)省国资委推荐的董事候选人中选举产生”变为“董事长由董事会在公司控股股东推荐的董事候选人中选举产生”。
“相关国有资产监督管理单位”也取代了“青海省国资委”,如“公司发生突发事件应立即向省国资委报告”变为“公司发生突发事件应立即向相关国有资产监督管理单位报告”。
(声明:文章内容仅供参考,构成投资建议。投资者据此操作,风险自担。)
更多内容请下载21财经APP
本文链接:http://sywcj.cn/gp/30293.html
版权声明:本文内容由互联网用户自行发布,该文观点仅代表作者本人。本站仅提供信息存储空间服务,不拥有所有权,不承担相关法律责任。如发现本站有涉嫌抄袭侵权/违法违规的内容, 请联系qq:1442716096举报,一经查实,本站将立刻删除。
