实用落地干货!费用报销和对公付款基本流程制度

财务人员每天都会面对的一项重要工作就是费用报销和对外付款,也是财务人员经常被业务人员嫌弃和诟病的重灾区,是导致财务人员和业务人员关系紧张的最大的毒瘤,殊不知,我们财务人员也是为了降低公司的内控风险、税务风险和合规风险而认真的审核和对待每一笔报销单和付款单,业务人员的对风险的不理解、不重视,造成了财务人员和业务人员产生了信息不对称、角度不对称和角色不对称,为了减轻或解决此类问题,以公司名义颁布费用报销和对公付款流程制度,便于所有人统一认识、统一规范、统一遵守,从个人层面的较量转移到所有人对标准的遵从。依我看来,势在必行!
我在服务众多企业过程中,也收集和阅读了他们报销和付款的相关制度,不乏有一些健全有效的,但是更多的是缺乏可操作性、文字描述废话较多、缺乏业务人员关心的焦点问题处理规定等。
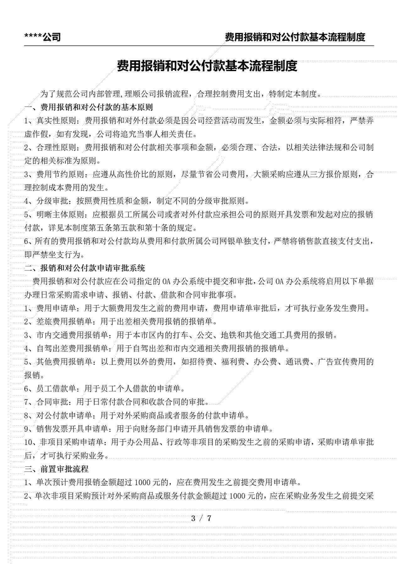
本人针对对某企业的深入了解,针对性的编制了《费用报销和对公付款基本流程制度》,也基本适用于所有企业。内容涵盖基本原则、填制单据、审批流程、发票要求、原始单据附件要求、单据粘贴要求、报销付款时限、多关联公司的处理等。
基本原则虽然看起来是废话,其实是所有事情判断的基本准则和底线;对业务人员关心的发票问题做了最详细的规定,便于理解和实操;对单据附件提出了要求,便于证明业务真实性和报销付款的真实性,强化内控,降低税务风险;同时对目前实务中常见的老板名下有多个关联公司的处理,我想,基本是面面俱到了,分享给大家!








本文链接:http://sywcj.cn/rm/10294.html
版权声明:本文内容由互联网用户自行发布,该文观点仅代表作者本人。本站仅提供信息存储空间服务,不拥有所有权,不承担相关法律责任。如发现本站有涉嫌抄袭侵权/违法违规的内容, 请联系qq:1442716096举报,一经查实,本站将立刻删除。
