三大费用是什么?如何区分三大费用?三大费用的账务处理怎么做?




“三大费用”通常指的是企业运营中最主要的三项支出:财务费用、销售费用和管理费用。财务费用包括直接材料、直接人工和制造费用,是企业生产产品或提供服务的直接支出。销售费用则涉及到市场推广、销售人员薪酬及销售相关的其他支出,是推动产品销售的必要开销。管理费用涵盖企业日常运营中的管理人员薪酬、办公费用和其他行政支出,是确保企业内部运作顺畅的费用。这三大费用的有效管理对企业的财务健康和盈利能力至关重要,影响着企业的成本控制和整体财务表现。
三大费用核算
区分三大费用及账务处理



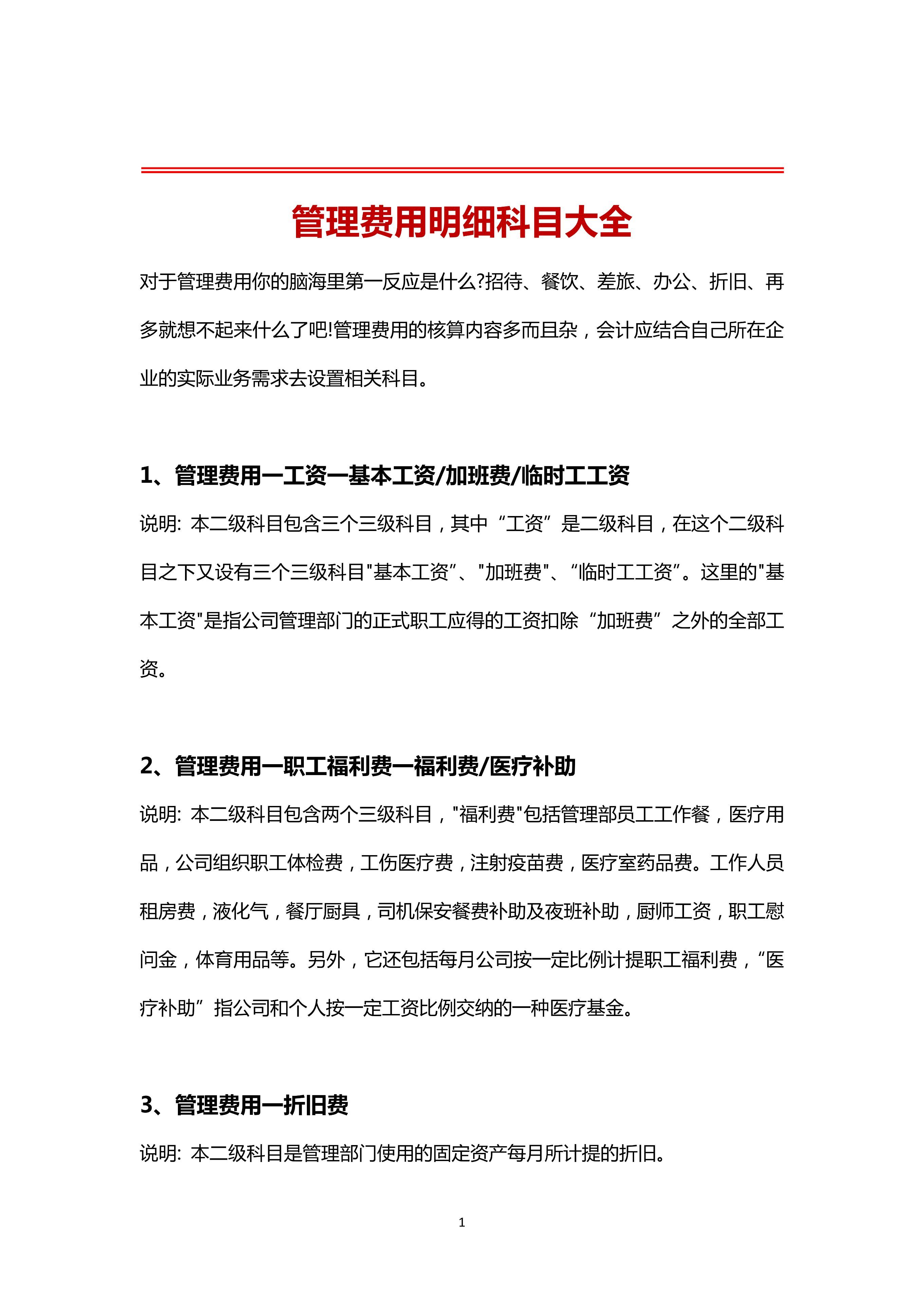
管理费用明细科目大全
管理费用/销售费用分析表
财务费用分析表
财务费用成本分析表
管理费用分析表

由于篇幅有限,剩下的内容就不一一展示了,电子版资料已打包,有需要的朋友可以带走。
本文链接:http://sywcj.cn/rm/10343.html
版权声明:本文内容由互联网用户自行发布,该文观点仅代表作者本人。本站仅提供信息存储空间服务,不拥有所有权,不承担相关法律责任。如发现本站有涉嫌抄袭侵权/违法违规的内容, 请联系qq:1442716096举报,一经查实,本站将立刻删除。
